WARNING:
JavaScript is turned OFF. None of the links on this concept map will
work until it is reactivated.
If you need help turning JavaScript On, click here.
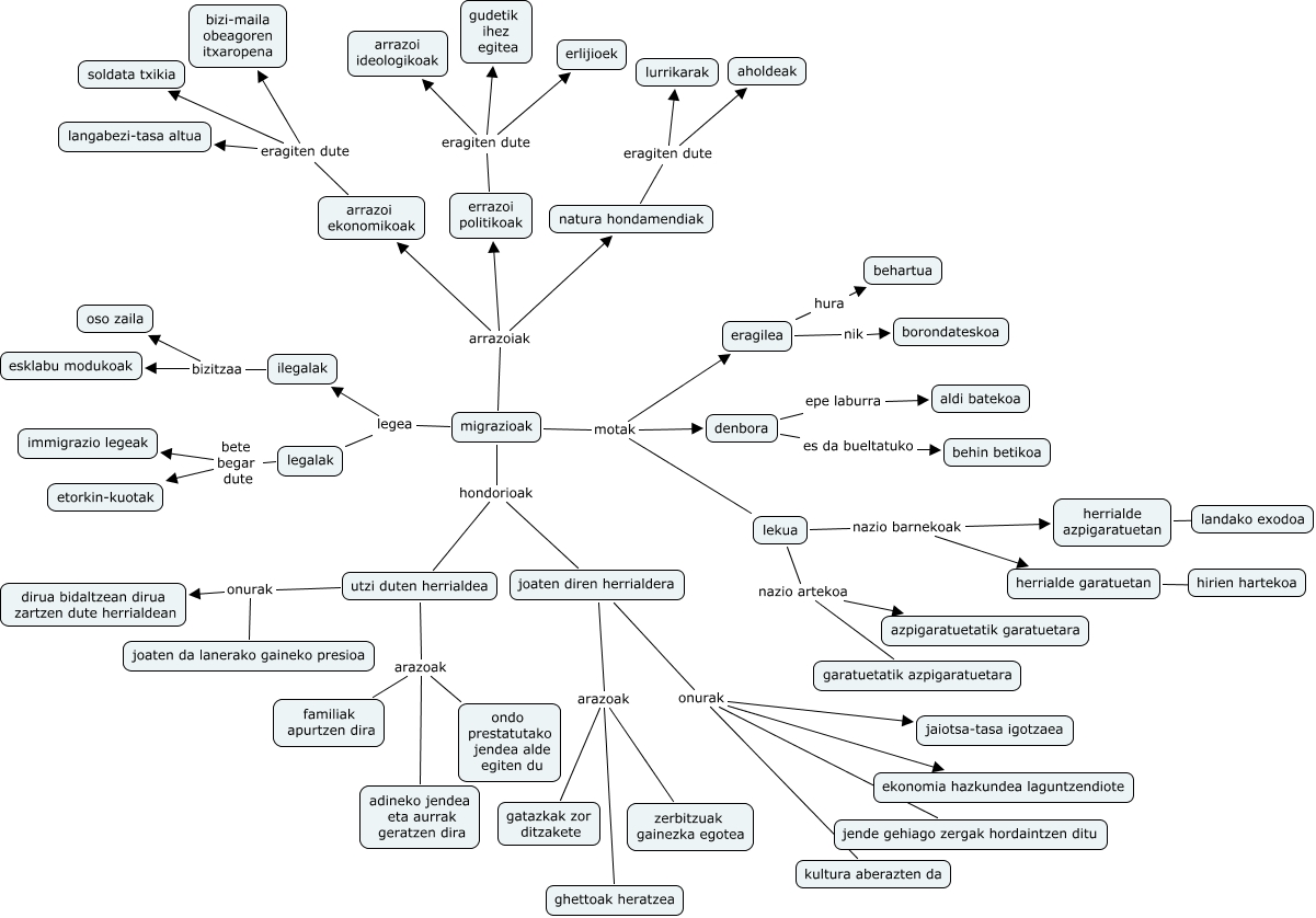
Este Cmap, tiene información relacionada con: giza-migrazioak, joaten diren herrialdera onurak jende gehiago zergak hordaintzen ditu, joaten diren herrialdera onurak ekonomia hazkundea laguntzendiote, errazoi politikoak eragiten dute erlijioek, utzi duten herrialdea arazoak ondo prestatutako jendea alde egiten du, errazoi politikoak eragiten dute arrazoi ideologikoak, herrialde garatuetan ???? hirien hartekoa, migrazioak hondorioak joaten diren herrialdera, errazoi politikoak eragiten dute gudetik ihez egitea, lekua nazio artekoa azpigaratuetatik garatuetara, migrazioak arrazoiak errazoi politikoak, arrazoi ekonomikoak eragiten dute langabezi-tasa altua, lekua nazio barnekoak herrialde azpigaratuetan, utzi duten herrialdea arazoak adineko jendea eta aurrak geratzen dira, legalak bete begar dute etorkin-kuotak, ilegalak bizitzaa oso zaila, migrazioak motak denbora, lekua nazio barnekoak herrialde garatuetan, legalak bete begar dute immigrazio legeak, ilegalak bizitzaa esklabu modukoak, migrazioak legea ilegalak