WARNING:
JavaScript is turned OFF. None of the links on this concept map will
work until it is reactivated.
If you need help turning JavaScript On, click here.
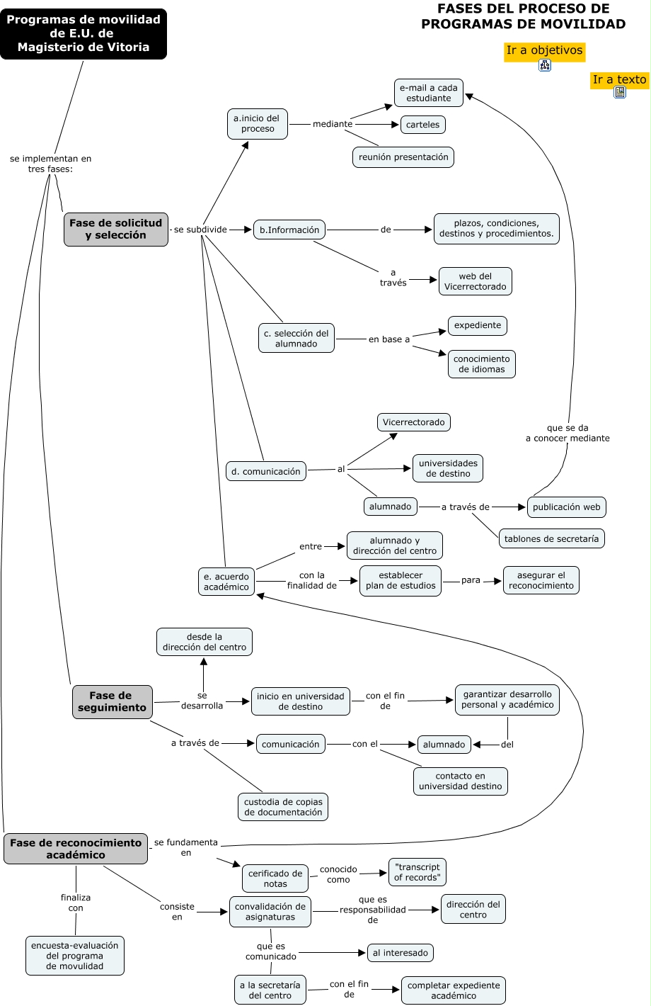
Este Cmap, tiene información relacionada con: Movilidad_b, publicación web que se da a conocer mediante e-mail a cada estudiante, e. acuerdo académico con la finalidad de establecer plan de estudios, Fase de solicitud y selección se subdivide e. acuerdo académico, Fase de seguimiento a través de comunicación, Fase de solicitud y selección se subdivide c. selección del alumnado, Fase de solicitud y selección se subdivide d. comunicación, Programas de movilidad de E.U. de Magisterio de Vitoria se implementan en tres fases: Fase de seguimiento, b.Información de plazos, condiciones, destinos y procedimientos., b.Información a través web del Vicerrectorado, comunicación con el alumnado, a.inicio del proceso mediante carteles, alumnado a través de tablones de secretaría, Fase de seguimiento a través de custodia de copias de documentación, d. comunicación al alumnado, e. acuerdo académico entre alumnado y dirección del centro, inicio en universidad de destino con el fin de garantizar desarrollo personal y académico, establecer plan de estudios para asegurar el reconocimiento, Fase de reconocimiento académico se fundamenta en e. acuerdo académico, Fase de reconocimiento académico consiste en convalidación de asignaturas, Fase de solicitud y selección se subdivide b.Información