WARNING:
JavaScript is turned OFF. None of the links on this concept map will
work until it is reactivated.
If you need help turning JavaScript On, click here.
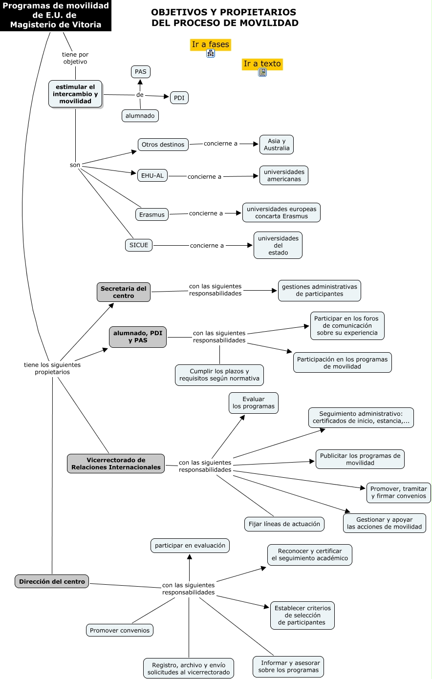
Este Cmap, tiene información relacionada con: Movilidad_a, Programas de movilidad de E.U. de Magisterio de Vitoria tiene los siguientes propietarios alumnado, PDI y PAS, Vicerrectorado de Relaciones Internacionales con las siguientes responsabilidades Evaluar los programas, Dirección del centro con las siguientes responsabilidades Informar y asesorar sobre los programas, Vicerrectorado de Relaciones Internacionales con las siguientes responsabilidades Publicitar los programas de movilidad, alumnado, PDI y PAS con las siguientes responsabilidades Participación en los programas de movilidad, estimular el intercambio y movilidad de PDI, Secretaria del centro con las siguientes responsabilidades gestiones administrativas de participantes, Erasmus concierne a universidades europeas concarta Erasmus, Dirección del centro con las siguientes responsabilidades Establecer criterios de selección de participantes, Dirección del centro con las siguientes responsabilidades Reconocer y certificar el seguimiento académico, Vicerrectorado de Relaciones Internacionales con las siguientes responsabilidades Promover, tramitar y firmar convenios, estimular el intercambio y movilidad de alumnado, Programas de movilidad de E.U. de Magisterio de Vitoria tiene los siguientes propietarios Secretaria del centro, Programas de movilidad de E.U. de Magisterio de Vitoria tiene los siguientes propietarios Vicerrectorado de Relaciones Internacionales, estimular el intercambio y movilidad son EHU-AL, estimular el intercambio y movilidad son SICUE, estimular el intercambio y movilidad son Erasmus, Dirección del centro con las siguientes responsabilidades participar en evaluación, alumnado, PDI y PAS con las siguientes responsabilidades Participar en los foros de comunicación sobre su experiencia, Vicerrectorado de Relaciones Internacionales con las siguientes responsabilidades Fijar líneas de actuación