WARNING:
JavaScript is turned OFF. None of the links on this concept map will
work until it is reactivated.
If you need help turning JavaScript On, click here.
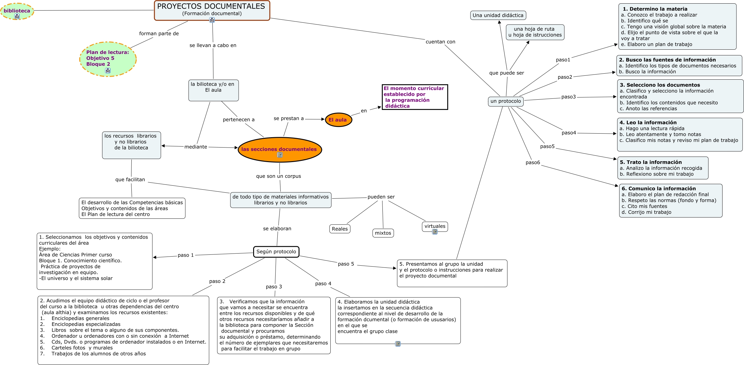
Este Cmap, tiene información relacionada con: formaciondocumental, PROYECTOS DOCUMENTALES (Formación documental) cuentan con un protocolo, las secciones documentales pertenecen a ????, El aula en El momento curricular establecido por la programación didáctica, las secciones documentales se prestan a El aula, de todo tipo de materiales informativos librarios y no librarios pueden ser mixtos, la bilioteca y/o en El aula mediante las secciones documentales, Según protocolo paso 4 4. Elaboramos la unidad didáctica la insertamos en la secuencia didáctica correspondiente al nivel de desarrollo de la formación dcumental (o formación de ususarios) en el que se encuentra el grupo clase, de todo tipo de materiales informativos librarios y no librarios pueden ser Reales, un protocolo paso5 5. Trato la información a. Analizo la información recogida b. Reflexiono sobre mi trabajo, un protocolo paso1 1. Determino la materia a. Conozco el trabajo a realizar b. Identifico qué se c. Tengo una visión global sobre la materia d. Elijo el punto de vista sobre el que la voy a tratar e. Elaboro un plan de trabajo, los recursos librarios y no librarios de la bilioteca que facilitan El desarrollo de las Competencias básicas Objetivos y contenidos de las áreas El Plan de lectura del centro, las secciones documentales que son un corpus de todo tipo de materiales informativos librarios y no librarios, un protocolo paso4 4. Leo la información a. Hago una lectura rápida b. Leo atentamente y tomo notas c. Clasifico mis notas y reviso mi plan de trabajo, Según protocolo paso 1 1. Seleccionamos los objetivos y contenidos curriculares del área Ejemplo: Área de Ciencias Primer curso Bloque 1. Conocimiento científico. Práctica de proyectos de investigación en equipo. -El universo y el sistema solar, un protocolo que puede ser Una unidad didáctica, un protocolo paso2 2. Busco las fuentes de información a. Identifico los tipos de documentos necesarios b. Busco la información, Según protocolo paso 5 5. Presentamos al grupo la unidad y el protocolo o instrucciones para realizar el proyecto documental, un protocolo que puede ser una hoja de ruta u hoja de istrucciones, de todo tipo de materiales informativos librarios y no librarios se elaboran Según protocolo, PROYECTOS DOCUMENTALES (Formación documental) se llevan a cabo en la bilioteca y/o en El aula