WARNING:
JavaScript is turned OFF. None of the links on this concept map will
work until it is reactivated.
If you need help turning JavaScript On, click here.
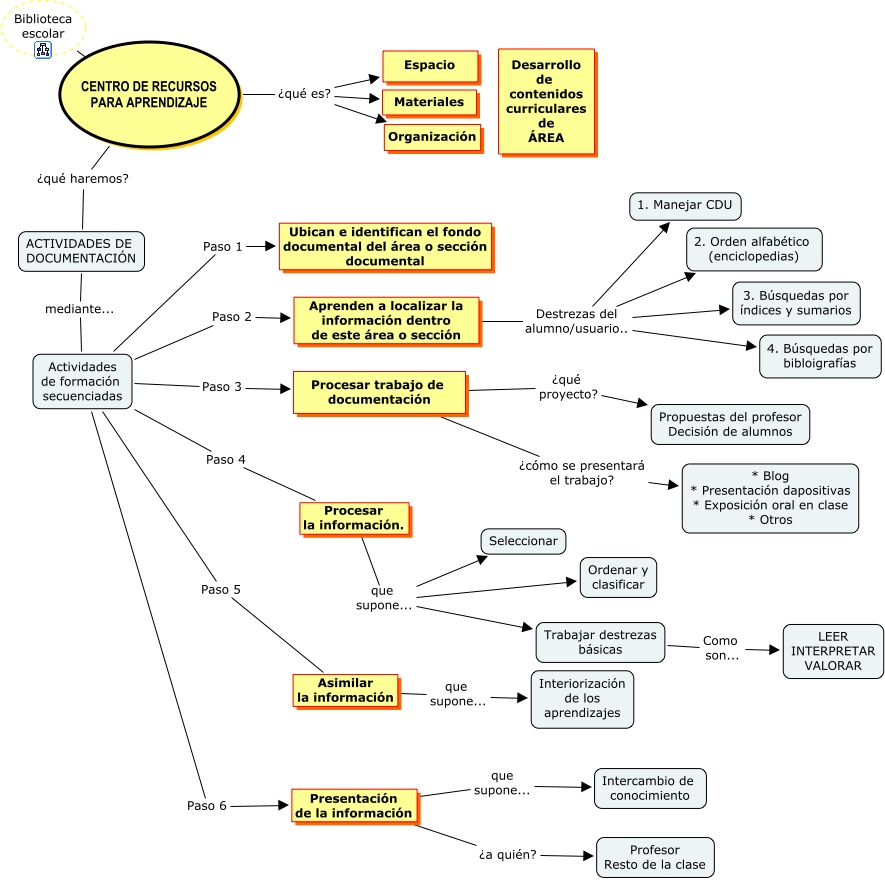
Este Cmap, tiene información relacionada con: RECURSOS, Trabajar destrezas básicas Como son... LEER INTERPRETAR VALORAR, Aprenden a localizar la información dentro de este área o sección Destrezas del alumno/usuario.. 4. Búsquedas por bibloigrafías, CENTRO DE RECURSOS PARA APRENDIZAJE ¿qué es? Espacio, Actividades de formación secuenciadas Paso 1 Ubican e identifican el fondo documental del área o sección documental, Aprenden a localizar la información dentro de este área o sección Destrezas del alumno/usuario.. 2. Orden alfabético (enciclopedias), Presentación de la información que supone... Intercambio de conocimiento, Biblioteca escolar ???? CENTRO DE RECURSOS PARA APRENDIZAJE, ACTIVIDADES DE DOCUMENTACIÓN mediante... Actividades de formación secuenciadas, Aprenden a localizar la información dentro de este área o sección Destrezas del alumno/usuario.. 1. Manejar CDU, Actividades de formación secuenciadas Paso 5 Asimilar la información, Actividades de formación secuenciadas Paso 2 Aprenden a localizar la información dentro de este área o sección, Procesar la información. que supone... Trabajar destrezas básicas, Procesar la información. que supone... Ordenar y clasificar, Actividades de formación secuenciadas Paso 4 Procesar la información., Actividades de formación secuenciadas Paso 6 Presentación de la información, Procesar la información. que supone... Seleccionar, Presentación de la información ¿a quién? Profesor Resto de la clase, Aprenden a localizar la información dentro de este área o sección Destrezas del alumno/usuario.. 3. Búsquedas por índices y sumarios, Actividades de formación secuenciadas Paso 3 Procesar trabajo de documentación, Asimilar la información que supone... Interiorización de los aprendizajes