WARNING:
JavaScript is turned OFF. None of the links on this concept map will
work until it is reactivated.
If you need help turning JavaScript On, click here.
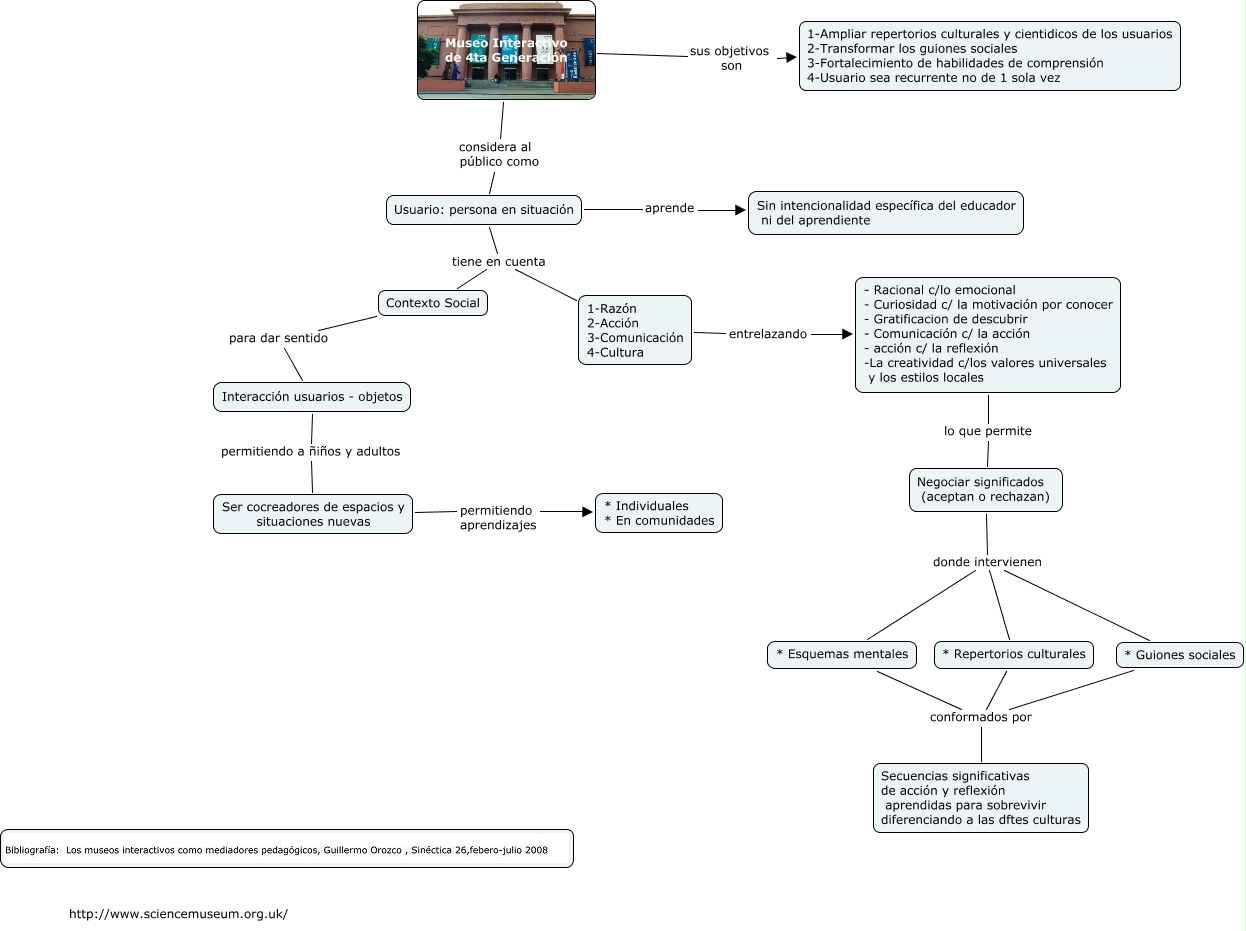
Este Cmap, tiene información relacionada con: Museos interactivos, Interacción usuarios - objetos permitiendo a ñiños y adultos Ser cocreadores de espacios y situaciones nuevas, Ser cocreadores de espacios y situaciones nuevas permitiendo aprendizajes * Individuales * En comunidades, Usuario: persona en situación tiene en cuenta Contexto Social, Museo Interactivo de 4ta Generación considera al público como Usuario: persona en situación, Museo Interactivo de 4ta Generación sus objetivos son 1-Ampliar repertorios culturales y cientidicos de los usuarios 2-Transformar los guiones sociales 3-Fortalecimiento de habilidades de comprensión 4-Usuario sea recurrente no de 1 sola vez, Negociar significados (aceptan o rechazan) donde intervienen * Guiones sociales, Usuario: persona en situación aprende Sin intencionalidad específica del educador ni del aprendiente, 1-Razón 2-Acción 3-Comunicación 4-Cultura entrelazando - Racional c/lo emocional - Curiosidad c/ la motivación por conocer - Gratificacion de descubrir - Comunicación c/ la acción - acción c/ la reflexión -La creatividad c/los valores universales y los estilos locales, Negociar significados (aceptan o rechazan) donde intervienen * Repertorios culturales, * Guiones sociales conformados por Secuencias significativas de acción y reflexión aprendidas para sobrevivir diferenciando a las dftes culturas, Negociar significados (aceptan o rechazan) donde intervienen * Esquemas mentales, * Esquemas mentales conformados por Secuencias significativas de acción y reflexión aprendidas para sobrevivir diferenciando a las dftes culturas, - Racional c/lo emocional - Curiosidad c/ la motivación por conocer - Gratificacion de descubrir - Comunicación c/ la acción - acción c/ la reflexión -La creatividad c/los valores universales y los estilos locales lo que permite Negociar significados (aceptan o rechazan), Usuario: persona en situación tiene en cuenta 1-Razón 2-Acción 3-Comunicación 4-Cultura, * Repertorios culturales conformados por Secuencias significativas de acción y reflexión aprendidas para sobrevivir diferenciando a las dftes culturas, Contexto Social para dar sentido Interacción usuarios - objetos