WARNING:
JavaScript is turned OFF. None of the links on this concept map will
work until it is reactivated.
If you need help turning JavaScript On, click here.
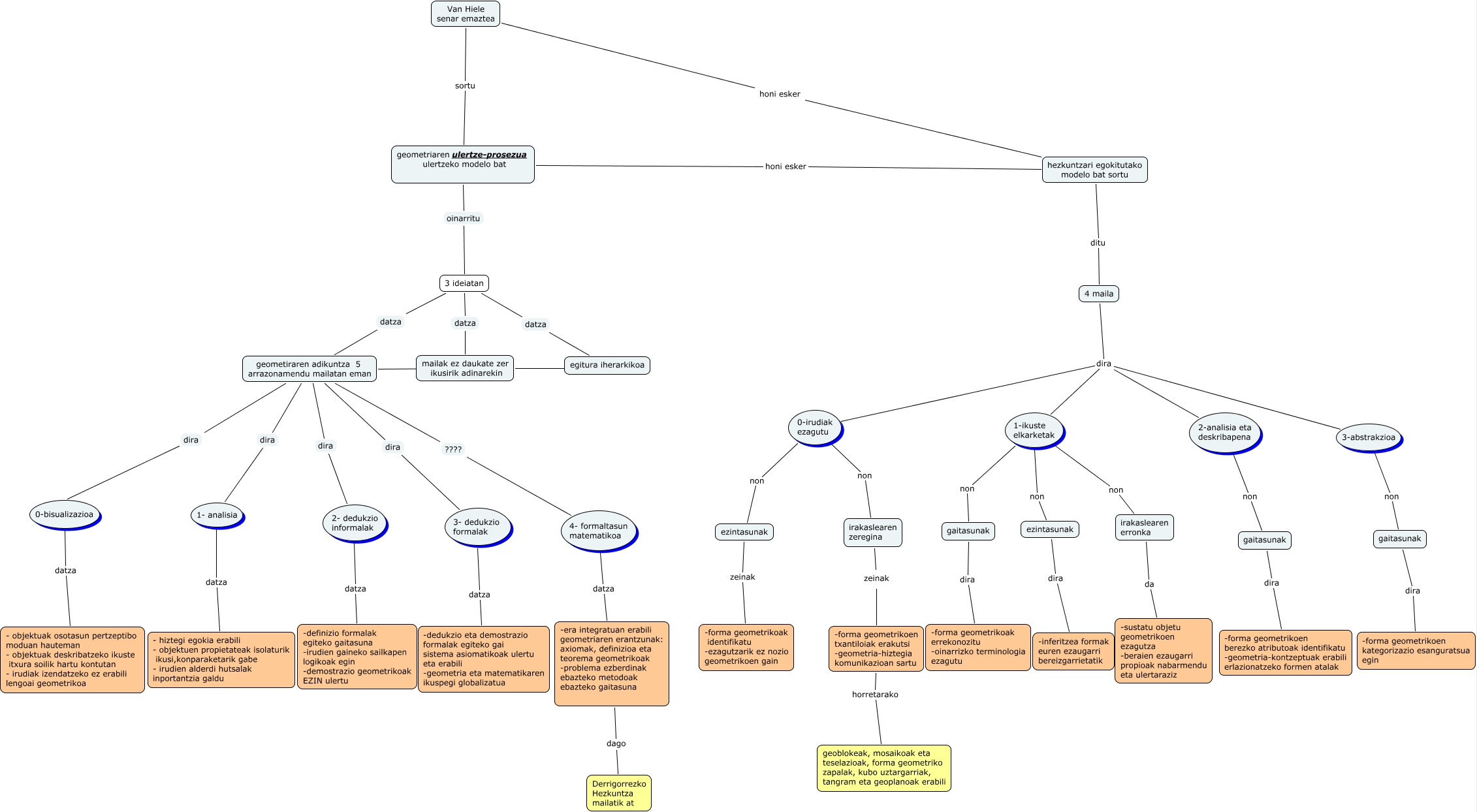
Este Cmap, tiene información relacionada con: Campo, Aitziber -VAN HIELE, irakaslearen zeregina zeinak -forma geometrikoen txantiloiak erakutsi -geometria-hiztegia komunikazioan sartu, 2- dedukzio informalak datza -definizio formalak egiteko gaitasuna -irudien gaineko sailkapen logikoak egin -demostrazio geometrikoak EZIN ulertu, 3- dedukzio formalak datza -dedukzio eta demostrazio formalak egiteko gai sistema asiomatikoak ulertu eta erabili -geometria eta matematikaren ikuspegi globalizatua, 1-ikuste elkarketak non irakaslearen erronka, 4 maila dira 0-irudiak ezagutu, -forma geometrikoen txantiloiak erakutsi -geometria-hiztegia komunikazioan sartu horretarako geoblokeak, mosaikoak eta teselazioak, forma geometriko zapalak, kubo uztargarriak, tangram eta geoplanoak erabili, hezkuntzari egokitutako modelo bat sortu ditu 4 maila, 3-abstrakzioa non gaitasunak, gaitasunak dira -forma geometrikoak errekonozitu -oinarrizko terminologia ezagutu, geometiraren adikuntza 5 arrazonamendu mailatan eman ???? mailak ez daukate zer ikusirik adinarekin, irakaslearen erronka da -sustatu objetu geometrikoen ezagutza -beraien ezaugarri propioak nabarmendu eta ulertaraziz, 4- formaltasun matematikoa datza -era integratuan erabili geometriaren erantzunak: axiomak, definizioa eta teorema geometrikoak -problema ezberdinak ebazteko metodoak ebazteko gaitasuna, -era integratuan erabili geometriaren erantzunak: axiomak, definizioa eta teorema geometrikoak -problema ezberdinak ebazteko metodoak ebazteko gaitasuna dago Derrigorrezko Hezkuntza mailatik at, 3 ideiatan datza mailak ez daukate zer ikusirik adinarekin, geometiraren adikuntza 5 arrazonamendu mailatan eman dira 3- dedukzio formalak, 4 maila dira 3-abstrakzioa, geometriaren ulertze-prosezua ulertzeko modelo bat oinarritu 3 ideiatan, 4 maila dira 2-analisia eta deskribapena, gaitasunak dira -forma geometrikoen berezko atributoak identifikatu -geometria-kontzeptuak erabili erlazionatzeko formen atalak, Van Hiele senar emaztea honi esker hezkuntzari egokitutako modelo bat sortu