WARNING:
JavaScript is turned OFF. None of the links on this concept map will
work until it is reactivated.
If you need help turning JavaScript On, click here.
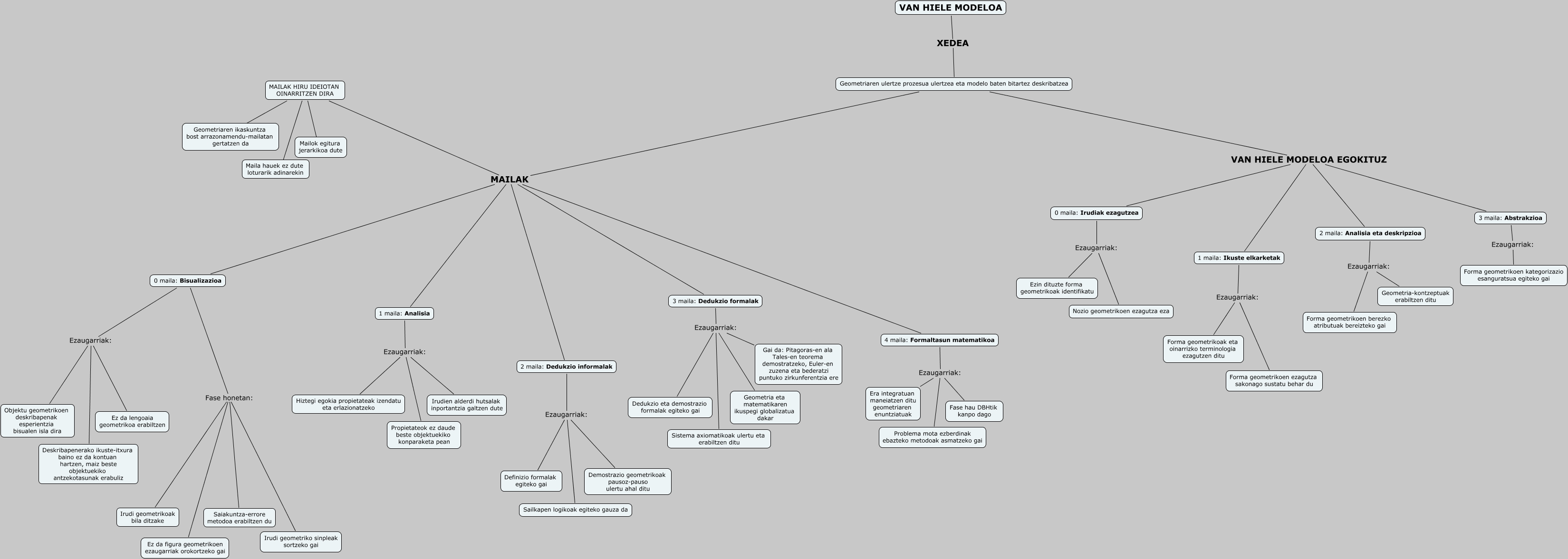
IHMC CmapTools-ekin sortu den kontzeptu-mapa honek honi buruzko informazioa du: Arsuaga Ansalas, Josune, 0 maila: Irudiak ezagutzea Ezaugarriak: Nozio geometrikoen ezagutza eza, MAILAK HIRU IDEIOTAN OINARRITZEN DIRA MAILAK 3 maila: Dedukzio formalak, 4 maila: Formaltasun matematikoa Ezaugarriak: Problema mota ezberdinak ebazteko metodoak asmatzeko gai, Geometriaren ulertze prozesua ulertzea eta modelo baten bitartez deskribatzea VAN HIELE MODELOA EGOKITUZ 2 maila: Analisia eta deskripzioa, 3 maila: Dedukzio formalak Ezaugarriak: Geometria eta matematikaren ikuspegi globalizatua dakar, 0 maila: Bisualizazioa MAILAK 1 maila: Analisia, 0 maila: Bisualizazioa Fase honetan: Irudi geometrikoak bila ditzake, 0 maila: Bisualizazioa Ezaugarriak: Ez da lengoaia geometrikoa erabiltzen, 1 maila: Ikuste elkarketak Ezaugarriak: Forma geometrikoak eta oinarrizko terminologia ezagutzen ditu, 3 maila: Abstrakzioa VAN HIELE MODELOA EGOKITUZ 1 maila: Ikuste elkarketak, 0 maila: Irudiak ezagutzea VAN HIELE MODELOA EGOKITUZ 1 maila: Ikuste elkarketak, 0 maila: Bisualizazioa Fase honetan: Irudi geometriko sinpleak sortzeko gai, Geometriaren ulertze prozesua ulertzea eta modelo baten bitartez deskribatzea MAILAK 1 maila: Analisia, MAILAK HIRU IDEIOTAN OINARRITZEN DIRA ???? Maila hauek ez dute loturarik adinarekin, MAILAK HIRU IDEIOTAN OINARRITZEN DIRA MAILAK 1 maila: Analisia, 4 maila: Formaltasun matematikoa MAILAK 3 maila: Dedukzio formalak, 3 maila: Dedukzio formalak Ezaugarriak: Sistema axiomatikoak ulertu eta erabiltzen ditu, 3 maila: Dedukzio formalak Ezaugarriak: Gai da: Pitagoras-en ala Tales-en teorema demostratzeko, Euler-en zuzena eta bederatzi puntuko zirkunferentzia ere, 2 maila: Dedukzio informalak Ezaugarriak: Demostrazio geometrikoak pausoz-pauso ulertu ahal ditu, 2 maila: Analisia eta deskripzioa Ezaugarriak: Forma geometrikoen berezko atributuak bereizteko gai