WARNING:
JavaScript is turned OFF. None of the links on this concept map will
work until it is reactivated.
If you need help turning JavaScript On, click here.
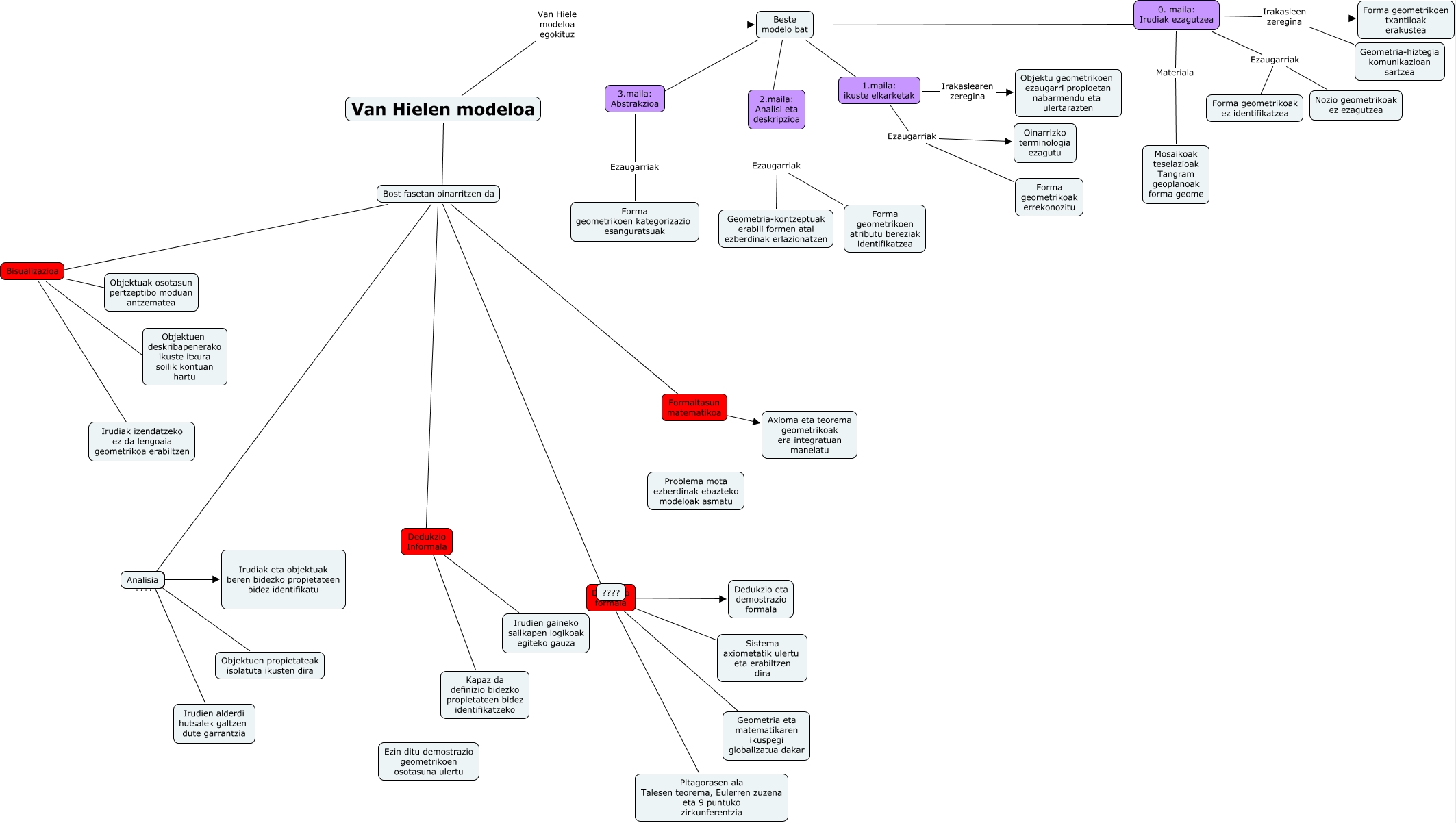
Este Cmap, tiene información relacionada con: Ibañez Alexandra, 0. maila: Irudiak ezagutzea Materiala Mosaikoak teselazioak Tangram geoplanoak forma geome, Bost fasetan oinarritzen da ???? Formaltasun matematikoa, Beste modelo bat ???? 3.maila: Abstrakzioa, Analisia ???? Irudiak eta objektuak beren bidezko propietateen bidez identifikatu, 1.maila: ikuste elkarketak Ezaugarriak Forma geometrikoak errekonozitu, Analisia ???? Irudien alderdi hutsalek galtzen dute garrantzia, Dedukzio formala ???? Sistema axiometatik ulertu eta erabiltzen dira, Bisualizazioa ???? Objektuen deskribapenerako ikuste itxura soilik kontuan hartu, Formaltasun matematikoa ???? Axioma eta teorema geometrikoak era integratuan maneiatu, Bost fasetan oinarritzen da ???? Bisualizazioa, 3.maila: Abstrakzioa Ezaugarriak Forma geometrikoen kategorizazio esanguratsuak, Formaltasun matematikoa ???? Problema mota ezberdinak ebazteko modeloak asmatu, 0. maila: Irudiak ezagutzea Irakasleen zeregina Forma geometrikoen txantiloak erakustea, Dedukzio Informala ???? Ezin ditu demostrazio geometrikoen osotasuna ulertu, Van Hielen modeloa ???? Bost fasetan oinarritzen da, 1.maila: ikuste elkarketak Irakaslearen zeregina Objektu geometrikoen ezaugarri propioetan nabarmendu eta ulertarazten, Bost fasetan oinarritzen da ???? Analisia, Bost fasetan oinarritzen da ???? ????, Van Hielen modeloa Van Hiele modeloa egokituz Beste modelo bat, Dedukzio formala ???? Geometria eta matematikaren ikuspegi globalizatua dakar