WARNING:
JavaScript is turned OFF. None of the links on this concept map will
work until it is reactivated.
If you need help turning JavaScript On, click here.
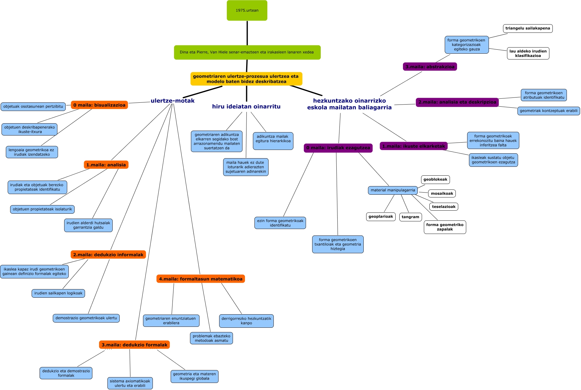
Este Cmap, tiene información relacionada con: Mapa kontzeptuala. GIXANE GARCIA, material manipulagarria ???? teselazioak, 4.maila: formaltasun matematikoa ???? problemak ebazteko metodoak asmatu, geometriaren ulertze-prozesua ulertzea eta modelo baten bidez deskribatzea ulertze-motak 3.maila: dedukzio formalak, 0 maila: irudiak ezagutzea ???? ezin forma geometrikoak identifikatu, 2.maila: dedukzio informalak ???? ikaslea kapaz irudi geometrikoen gainean definizio formalak egiteko, 1975.urtean ???? Dina eta Pierre, Van Hiele senar-emazteen eta irakasleen lanaren xedea, 1975.urtean ???? geometriaren ulertze-prozesua ulertzea eta modelo baten bidez deskribatzea, geometriaren ulertze-prozesua ulertzea eta modelo baten bidez deskribatzea ulertze-motak 4.maila: formaltasun matematikoa, 0 maila: bisualizazioa ???? objetuen deskribapenerako ikuste-itxura, 0 maila: irudiak ezagutzea ???? forma geometrikoen txantiloiak eta geometria hiztegia, 2.maila: dedukzio informalak ???? demostrazio geometrikoak ulertu, geometriaren ulertze-prozesua ulertzea eta modelo baten bidez deskribatzea ulertze-motak 2.maila: dedukzio informalak, material manipulagarria ???? geoplarioak, hezkuntzako oinarrizko eskola mailatan baliagarria ???? 0 maila: irudiak ezagutzea, forma geometrikoen kategorizazioak egiteko gauza ???? lau aldeko irudien klasifikazioa, geometriaren ulertze-prozesua ulertzea eta modelo baten bidez deskribatzea hiru ideiatan oinarritu maila hauek ez dute loturarik adierazten sujetuaren adinarekin, 4.maila: formaltasun matematikoa ???? derrigorrezko hezkuntzatik kanpo, hezkuntzako oinarrizko eskola mailatan baliagarria ???? 2.maila: analisia eta deskripzioa, 4.maila: formaltasun matematikoa ???? geometriaren enuntziatuen erabilera, geometriaren ulertze-prozesua ulertzea eta modelo baten bidez deskribatzea ulertze-motak 0 maila: bisualizazioa