WARNING:
JavaScript is turned OFF. None of the links on this concept map will
work until it is reactivated.
If you need help turning JavaScript On, click here.
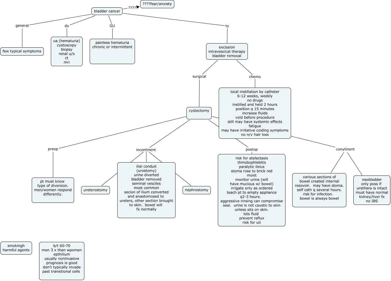
This Concept Map, created with IHMC CmapTools, has information related to: bladder CA, bladder cancer dx ua (hematuria) cystoscopy biopsy renal u/s ct mri, cystectomy conytinent neobladder only poss if urethera is intact must have normal kidney/liver fx no IBS, bladder cancer tx excission intravescical therapy bladder removal, bladder cancer GU painless hematuria chronic or intermittent, cystectomy preop pt must know type of diversion. men/women respond differently., bladder cancer ???? ????fear/anxiety, excission intravescical therapy bladder removal surgical cystectomy, bladder cancer general few typical symptoms, cystectomy incontinent nephrostomy, cystectomy conytinent various sections of bowel created internal resovoir. may have stoma. self cath q several hours. risk for infection. bowel is always bowel, cystectomy postop risk for atelectasis thmobophlebitis paralytic ileius stoma rose to brick red moist monitor urine (will have mucious w/ bowel) irrigate only as ordered teach pt to empty appliance q2-3 hours. aggressive rinsing can compromise seal. urine is not caustic to skin unless sits on skin. lots fluid prevent reflux risk for uti, cystectomy incontinent ureterostomy, excission intravescical therapy bladder removal chemo local instillation by catheter 6-12 weeks, weekly no drugs instilled and held 2 hours position q 15 minutes increase fluids void before procedure still may have systemic effects fatigue may have irritative coiding symptoms no n/v hair loss, cystectomy incontinent ilial conduit (urostomy) urine diverted bladder removed seminal vesciles most common secion of ilium converted and anastomosed to ureters, other section brought to skin. bowel will fx normally