WARNING:
JavaScript is turned OFF. None of the links on this concept map will
work until it is reactivated.
If you need help turning JavaScript On, click here.
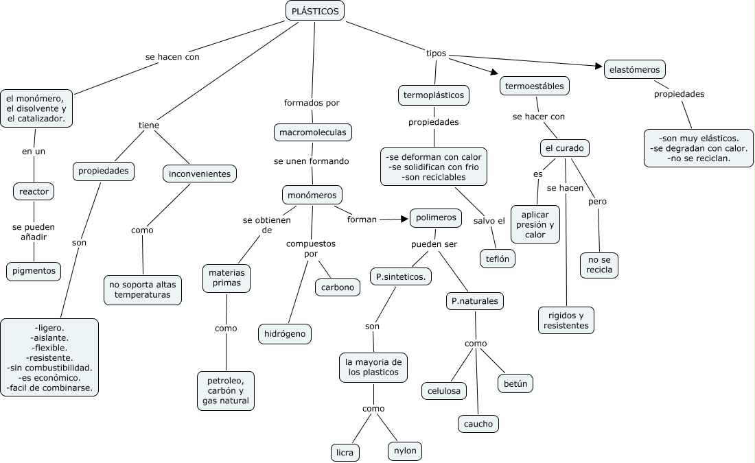
Este Cmap, tiene información relacionada con: los plasticos diego alvarez, PLÁSTICOS formados por macromoleculas, termoplásticos propiedades -se deforman con calor -se solidifican con frio -son reciclables, propiedades son -ligero. -aislante. -flexible. -resistente. -sin combustibilidad. -es económico. -facil de combinarse., el curado pero no se recicla, PLÁSTICOS tiene propiedades, monómeros se obtienen de materias primas, monómeros compuestos por carbono, monómeros forman polimeros, P.sinteticos. son la mayoria de los plasticos, polimeros pueden ser P.sinteticos., macromoleculas se unen formando monómeros, monómeros compuestos por hidrógeno, P.naturales como caucho, elastómeros propiedades -son muy elásticos. -se degradan con calor. -no se reciclan., el curado se hacen rigidos y resistentes, inconvenientes como no soporta altas temperaturas, P.naturales como celulosa, reactor se pueden añadir pigmentos, PLÁSTICOS tiene inconvenientes, termoestábles se hacer con el curado