WARNING:
JavaScript is turned OFF. None of the links on this concept map will
work until it is reactivated.
If you need help turning JavaScript On, click here.
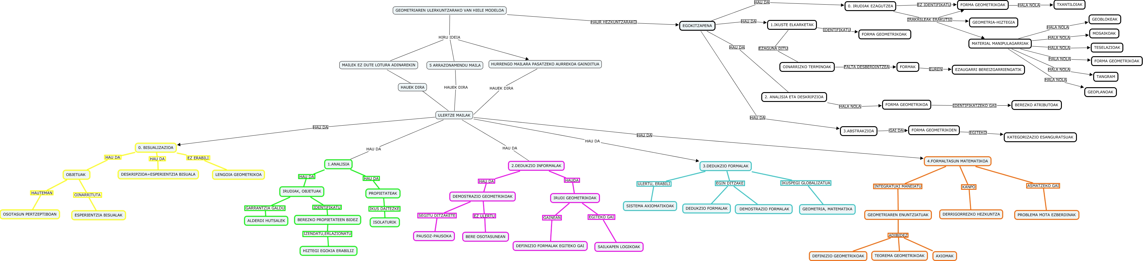
Este Cmap, tiene información relacionada con: Ainhoa A.cmap, GEOMETRIAREN ULERKUNTZARAKO VAN HIELE MODELOA HIRU IDEIA 5 ARRAZONAMENDU MAILA, MATERIAL MANIPULAGARRIAK HALA NOLA GEOPLANOAK, GEOMETRIAREN ENUNTZIATUAK ADIBIDEZ TEOREMA GEOMETRIKOAK, OBJETUAK HAUTEMAN OSOTASUN PERTZEPTIBOAN, EGOKITZAPENA HAU DA 0. IRUDIAK EZAGUTZEA, 0. IRUDIAK EZAGUTZEA IRAKASLEAK ERAKUTSI FORMA GEOMETRIKOAK, MATERIAL MANIPULAGARRIAK HALA NOLA GEOBLOKEAK, ULERTZE MAILAK HAU DA 0. BISUALIZAZIOA, OBJETUAK OINARRITUTA ESPERIENTZIA BISUALAK, 0. BISUALIZAZIOA EZ ERABILI LENGOIA GEOMETRIKOA, 0. BISUALIZAZIOA HAU DA OBJETUAK, 0. IRUDIAK EZAGUTZEA EZ IDENTIFIKATU FORMA GEOMETRIKOAK, 3.DEDUKZIO FORMALAK IKUSPEGI GLOBALIZATUA GEOMETRIA, MATEMATIKA, PROPIETATEAK IKUS DAITEZKE ISOLATURIK, GEOMETRIAREN ULERKUNTZARAKO VAN HIELE MODELOA HAUR HEZKUNTZARAKO EGOKITZAPENA, 2. ANALISIA ETA DESKRIPZIOA HALA NOLA FORMA GEOMETRIKOA, MATERIAL MANIPULAGARRIAK HALA NOLA FORMA GEOMETRIKOAK, MATERIAL MANIPULAGARRIAK HALA NOLA TESELAZIOAK, MATERIAL MANIPULAGARRIAK HALA NOLA MOSAIKOAK, 1.ANALISIA HAU DA IRUDIAK, OBJETUAK