Warning:
JavaScript is turned OFF. None of the links on this page will work until it is reactivated.
If you need help turning JavaScript On, click here.
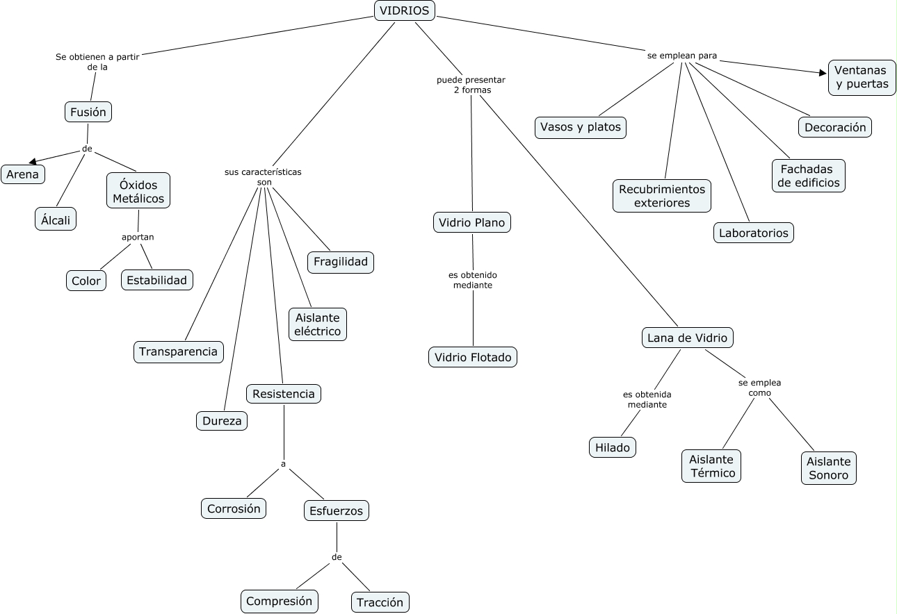
Este Cmap, tiene información relacionada con: 3ESOP39-Irene, VIDRIOS sus características son Aislante eléctrico, Fusión de Arena, VIDRIOS Se obtienen a partir de la Fusión, VIDRIOS se emplean para Decoración, VIDRIOS sus características son Transparencia, VIDRIOS se emplean para Recubrimientos exteriores, Fusión de Álcali, Esfuerzos de Tracción, VIDRIOS sus características son Resistencia, Óxidos Metálicos aportan Estabilidad, Resistencia a Corrosión, Vidrio Plano es obtenido mediante Vidrio Flotado, VIDRIOS se emplean para Ventanas y puertas, VIDRIOS puede presentar 2 formas Vidrio Plano, VIDRIOS se emplean para Fachadas de edificios, Lana de Vidrio se emplea como Aislante Térmico, Esfuerzos de Compresión, VIDRIOS sus características son Dureza, Lana de Vidrio se emplea como Aislante Sonoro, Óxidos Metálicos aportan Color