Warning:
JavaScript is turned OFF. None of the links on this page will work until it is reactivated.
If you need help turning JavaScript On, click here.
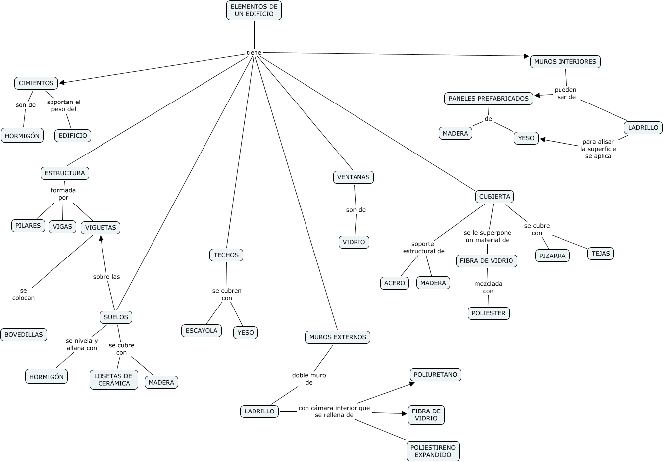
Este Cmap, tiene información relacionada con: 3ESOP33-Irene, CIMIENTOS soportan el peso del EDIFICIO, TECHOS se cubren con ESCAYOLA, SUELOS sobre las VIGUETAS, ELEMENTOS DE UN EDIFICIO tiene ESTRUCTURA, CIMIENTOS son de HORMIGÓN, ESTRUCTURA formada por VIGUETAS, MUROS INTERIORES pueden ser de LADRILLO, PANELES PREFABRICADOS de YESO, ESTRUCTURA formada por PILARES, ELEMENTOS DE UN EDIFICIO tiene VENTANAS, ELEMENTOS DE UN EDIFICIO tiene MUROS INTERIORES, FIBRA DE VIDRIO mezclada con POLIESTER, LADRILLO con cámara interior que se rellena de POLIESTIRENO EXPANDIDO, MUROS EXTERNOS doble muro de LADRILLO, LADRILLO para alisar la superficie se aplica YESO, CUBIERTA se cubre con PIZARRA, ELEMENTOS DE UN EDIFICIO tiene CUBIERTA, PANELES PREFABRICADOS de MADERA, ELEMENTOS DE UN EDIFICIO tiene CIMIENTOS, ELEMENTOS DE UN EDIFICIO tiene TECHOS