Warning:
JavaScript is turned OFF. None of the links on this page will work until it is reactivated.
If you need help turning JavaScript On, click here.
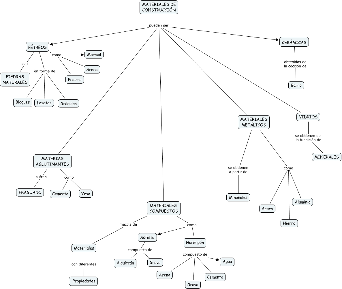
Este Cmap, tiene información relacionada con: 3ESOP32-Irene, PÉTREOS como Pizarra, PÉTREOS son PIEDRAS NATURALES, Hormigón compuesto de Arena, MATERIALES METÁLICOS como Hierro, MATERIALES DE CONSTRUCCIÓN pueden ser MATERIAS AGLUTINANTES, PÉTREOS en forma de Losetas, Asfalto compuesto de Grava, MATERIAS AGLUTINANTES como Cemento, PÉTREOS como Arena, Hormigón compuesto de Cemento, MATERIALES DE CONSTRUCCIÓN pueden ser VIDRIOS, Asfalto compuesto de Alquitrán, MATERIALES DE CONSTRUCCIÓN pueden ser MATERIALES COMPUESTOS, MATERIALES METÁLICOS como Aluminio, MATERIAS AGLUTINANTES como Yeso, PÉTREOS como Marmol, MATERIALES METÁLICOS como Acero, Hormigón compuesto de Grava, MATERIALES COMPUESTOS como Asfalto, MATERIALES COMPUESTOS mezcla de Materiales