WARNING:
JavaScript is turned OFF. None of the links on this concept map will
work until it is reactivated.
If you need help turning JavaScript On, click here.
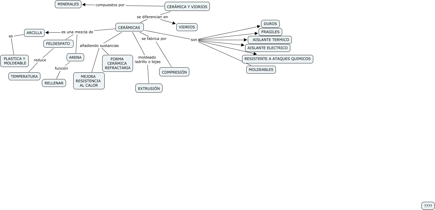
Este Cmap, tiene información relacionada con: 3ESOP38-LauraSergioEduCarlos, ARENA función RELLENAR, CERÁMICAS se fabrica por COMPRESIÓN, CERÁMICA Y VIDRIOS se diferencian en VIDRIOS, CERÁMICAS moldeado ladrillo o tejas EXTRUSIÓN, CERÁMICAS son DUROS, CERÁMICAS son RESISTENTE A ATAQUES QUIMICOS, CERÁMICAS es una mezcla de ARENA, CERÁMICA Y VIDRIOS se diferencian en CERÁMICAS, CERÁMICAS añadiendo sustancias FORMA CERÁMICA REFRACTARIA, CERÁMICAS son AISLANTE TERMICO, CERÁMICAS es una mezcla de ARCILLA, ARCILLA es PLASTICA Y MOLDEABLE, CERÁMICA Y VIDRIOS compuestos por MINERALES, CERÁMICAS son FRAGILES, CERÁMICAS son AISLANTE ELECTRICO, CERÁMICAS es una mezcla de FELDESPATO, CERÁMICAS son MOLDEABLES, FELDESPATO reduce TEMPERATURA, CERÁMICAS añadiendo sustancias MEJORA RESISTENCIA AL CALOR