WARNING:
JavaScript is turned OFF. None of the links on this concept map will
work until it is reactivated.
If you need help turning JavaScript On, click here.
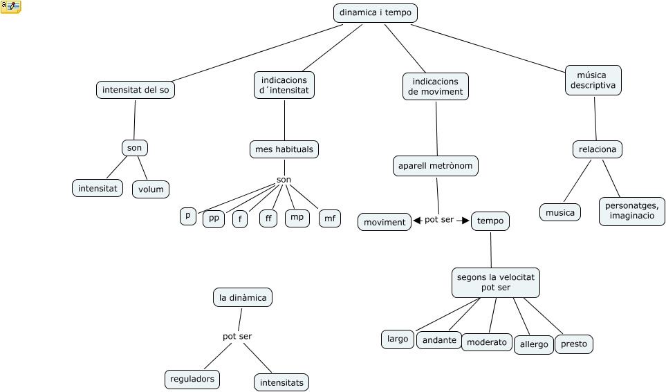
Este Cmap, tiene información relacionada con: T.3, la dinàmica pot ser intensitats, son ???? volum, mes habituals son ff, indicacions de moviment ???? aparell metrònom, son ???? intensitat, mes habituals son f, tempo ???? segons la velocitat pot ser, dinamica i tempo ???? indicacions d´intensitat, intensitat del so ???? son, relaciona ???? musica, mes habituals son mp, dinamica i tempo ???? música descriptiva, indicacions d´intensitat ???? mes habituals, dinamica i tempo ???? indicacions de moviment, aparell metrònom pot ser moviment, segons la velocitat pot ser ???? largo, mes habituals son p, segons la velocitat pot ser ???? andante, la dinàmica pot ser reguladors, música descriptiva ???? relaciona