WARNING:
JavaScript is turned OFF. None of the links on this concept map will
work until it is reactivated.
If you need help turning JavaScript On, click here.
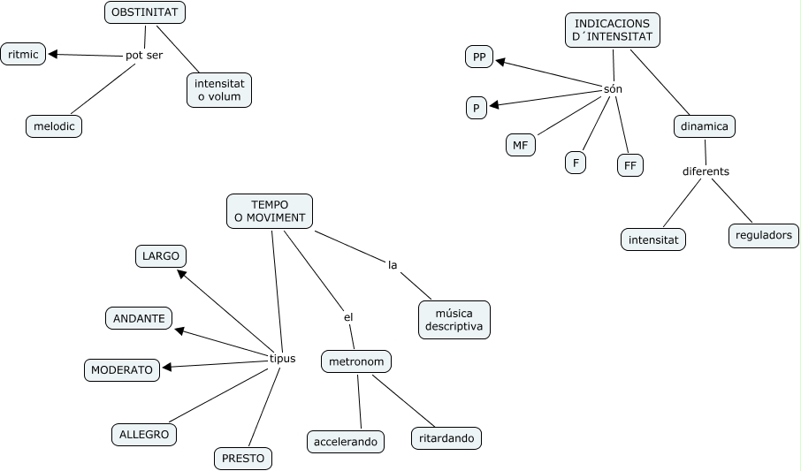
Este Cmap, tiene información relacionada con: obstinat tema 3, TEMPO O MOVIMENT tipus PRESTO, TEMPO O MOVIMENT tipus ANDANTE, TEMPO O MOVIMENT tipus MODERATO, TEMPO O MOVIMENT el metronom, OBSTINITAT pot ser melodic, INDICACIONS D´INTENSITAT són P, OBSTINITAT pot ser ritmic, INDICACIONS D´INTENSITAT ???? dinamica, TEMPO O MOVIMENT tipus ALLEGRO, TEMPO O MOVIMENT la música descriptiva, OBSTINITAT ???? intensitat o volum, metronom ???? accelerando, dinamica diferents reguladors, dinamica diferents intensitat, INDICACIONS D´INTENSITAT són FF, TEMPO O MOVIMENT tipus LARGO, metronom ???? ritardando, INDICACIONS D´INTENSITAT són PP, INDICACIONS D´INTENSITAT són F, INDICACIONS D´INTENSITAT són MF