WARNING:
JavaScript is turned OFF. None of the links on this concept map will
work until it is reactivated.
If you need help turning JavaScript On, click here.
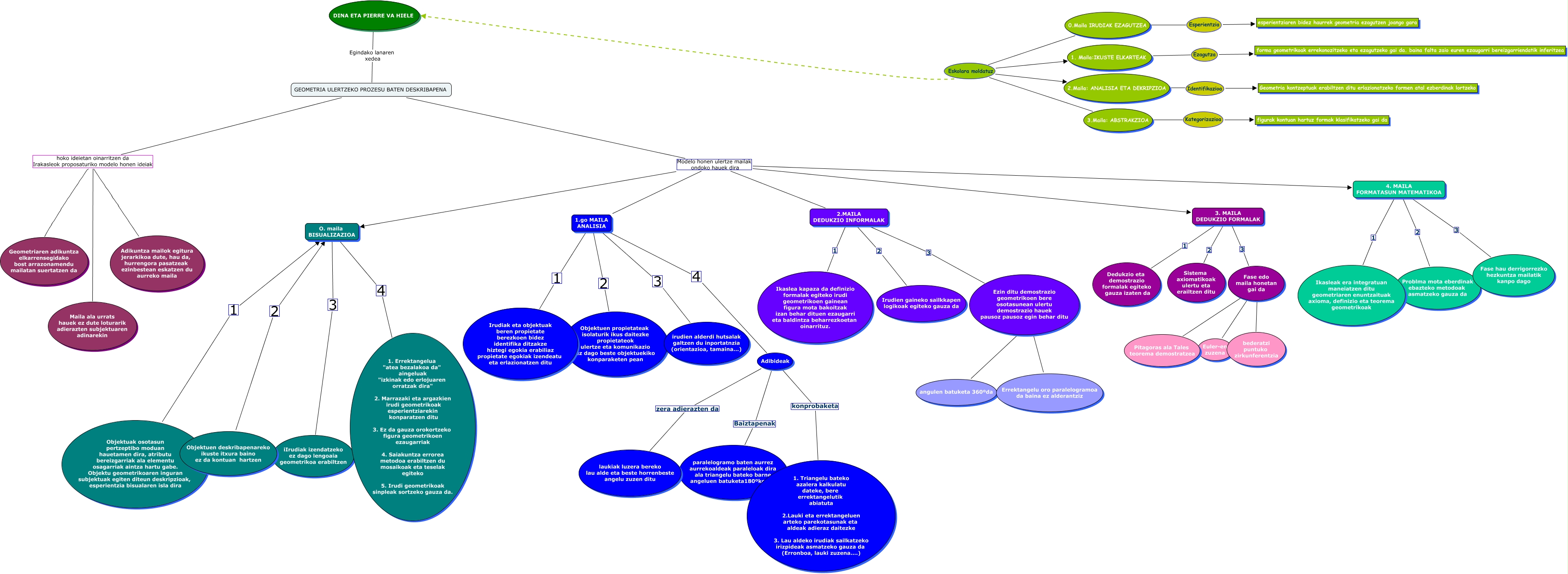
Este Cmap, tiene información relacionada con: SAINZ, Amaia.cmap, Adikuntza mailok egitura jerarkikoa dute, hau da, hurrengora pasatzeak ezinbestean eskatzen du aurreko maila hoko ideietan oinarritzen da Irakasleok proposaturiko modelo honen ideiak Maila ala urrats hauek ez dute loturarik adierazten subjektuaren adinarekin, 3. MAILA DEDUKZIO FORMALAK 2 Sistema axiomatikoak ulertu eta erailtzen ditu, 2.Maila: ANALISIA ETA DEKRIPZIOA Identifikazioa Geometria kontzeptuak erabiltzen ditu erlazionatzeko formen atal ezberdinak lortzeko, 2.MAILA DEDUKZIO INFORMALAK 3 Ezin ditu demostrazio geometrikoen bere osotasunean ulertu demostrazio hauek pausoz pausoz egin behar ditu, 2.MAILA DEDUKZIO INFORMALAK 2 Irudien gaineko sailkkapen logikoak egiteko gauza da, Objektuak osotasun pertzeptibo moduan hauetamen dira, atributu bereizgarriak ala elementu osagarriak aintza hartu gabe. Objektu geometrikoaren inguran subjektuak egiten diteun deskripzioak, esperientzia bisualaren isla dira 1 O. maila BISUALIZAZIOA, Fase edo maila honetan gai da ???? Pitagoras ala Tales teorema demostratzea, GEOMETRIA ULERTZEKO PROZESU BATEN DESKRIBAPENA Modelo honen ulertze mailak ondoko hauek dira 1.go MAILA ANALISIA, 4. MAILA FORMATASUN MATEMATIKOA 1 Ikasleak era integratuan maneiatzen ditu geometriaren enuntzaituak axioma, definizio eta teorema geometrikoak, Objektuen deskribapenareko ikuste itxura baino ez da kontuan hartzen 2 O. maila BISUALIZAZIOA, 0.Maila IRUDIAK EZAGUTZEA Eskolara moldatuz 2.Maila: ANALISIA ETA DEKRIPZIOA, 1.go MAILA ANALISIA 2 Objektuen propietateak isolaturik ikus daitezke propietateok ulertze eta komunikazio ez dago beste objektuekiko konparaketen pean, Euler-en zuzena ???? Fase edo maila honetan gai da, O. maila BISUALIZAZIOA 3 iIrudiak izendatzeko ez dago lengoaia geometrikoa erabiltzen, 4. MAILA FORMATASUN MATEMATIKOA 3 Fase hau derrigorrezko hezkuntza mailatik kanpo dago, Adibideak Baiztapenak paralelogramo baten aurrez aurrekoaldeak paraleloak dira ala triangelu bateko barne angeluen batuketa180ºkoa da, GEOMETRIA ULERTZEKO PROZESU BATEN DESKRIBAPENA Modelo honen ulertze mailak ondoko hauek dira O. maila BISUALIZAZIOA, GEOMETRIA ULERTZEKO PROZESU BATEN DESKRIBAPENA hoko ideietan oinarritzen da Irakasleok proposaturiko modelo honen ideiak Geometriaren adikuntza elkarrensegidako bost arrazonamendu mailatan suertatzen da, Adibideak zera adierazten da laukiak luzera bereko lau alde eta beste horrenbeste angelu zuzen ditu, GEOMETRIA ULERTZEKO PROZESU BATEN DESKRIBAPENA hoko ideietan oinarritzen da Irakasleok proposaturiko modelo honen ideiak Maila ala urrats hauek ez dute loturarik adierazten subjektuaren adinarekin