WARNING:
JavaScript is turned OFF. None of the links on this concept map will
work until it is reactivated.
If you need help turning JavaScript On, click here.
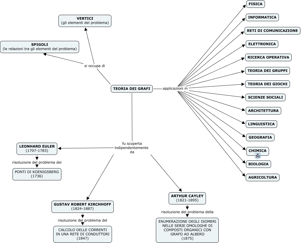
Questa Cmap, creata con IHMC CmapTools, contiene informazioni relative a: GRAFI - 01, TEORIA DEI GRAFI applicazioni in CHIMICA, TEORIA DEI GRAFI applicazioni in SCIENZE SOCIALI, LEONHARD EULER (1707-1783) risoluzione del problema dei PONTI DI KOENIGSBERG (1736), TEORIA DEI GRAFI applicazioni in GEOGRAFIA, TEORIA DEI GRAFI applicazioni in LINGUISTICA, TEORIA DEI GRAFI applicazioni in FISICA, GUSTAV ROBERT KIRCHHOFF (1824-1887) risoluzione del problema del CALCOLO DELLE CORRENTI IN UNA RETE DI CONDUTTORI (1847), TEORIA DEI GRAFI si occupa di SPIGOLI (le relazioni tra gli elementi del problema), TEORIA DEI GRAFI applicazioni in ARCHITETTURA, TEORIA DEI GRAFI fu scoperta indipendentemente da GUSTAV ROBERT KIRCHHOFF (1824-1887), TEORIA DEI GRAFI si occupa di VERTICI (gli elementi del problema), TEORIA DEI GRAFI applicazioni in RICERCA OPERATIVA, ARTHUR CAYLEY (1821-1895) risoluzione del problema della ENUMERAZIONE DEGLI ISOMERI NELLE SERIE OMOLOGHE DI COMPOSTI ORGANICI CON GRAFO AD ALBERO (1875), TEORIA DEI GRAFI applicazioni in TEORIA DEI GIOCHI, TEORIA DEI GRAFI applicazioni in BIOLOGIA, TEORIA DEI GRAFI fu scoperta indipendentemente da LEONHARD EULER (1707-1783), TEORIA DEI GRAFI applicazioni in INFORMATICA, TEORIA DEI GRAFI applicazioni in RETI DI COMUNICAZIONE, TEORIA DEI GRAFI applicazioni in AGRICOLTURA, TEORIA DEI GRAFI applicazioni in TEORIA DEI GRUPPI