WARNING:
JavaScript is turned OFF. None of the links on this concept map will
work until it is reactivated.
If you need help turning JavaScript On, click here.
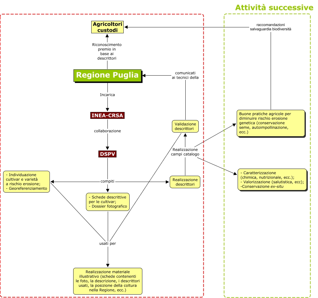
Questa Cmap, creata con IHMC CmapTools, contiene informazioni relative a: PSR, Validazione descrittori comunicati ai tecnici della Regione Puglia, INEA-CRSA collaborazione DSPV, Regione Puglia Incarica INEA-CRSA, DSPV compiti - Individuazione cultivar e varietà a rischio erosione; - Georeferenziamento, - Schede descrittive per le cultivar; - Dossier fotografico usati per Realizzazione materiale illustrativo (schede contenenti le foto, la descrizione, i descrittori usati, la posizione della coltura nella Regione, ecc.), DSPV compiti Realizzazione descrittori, Realizzazione descrittori Realizzazione campi catalogo Buone pratiche agricole per diminuire rischio erosione genetica (conservazione seme, autoimpollinazione, ecc.), Validazione descrittori usati per Realizzazione materiale illustrativo (schede contenenti le foto, la descrizione, i descrittori usati, la posizione della coltura nella Regione, ecc.), Buone pratiche agricole per diminuire rischio erosione genetica (conservazione seme, autoimpollinazione, ecc.) raccomandazioni salvaguardia biodiversità Agricoltori custodi, Realizzazione descrittori Realizzazione campi catalogo Validazione descrittori, Regione Puglia Riconoscimento premio in base ai descrittori Agricoltori custodi, - Individuazione cultivar e varietà a rischio erosione; - Georeferenziamento usati per Realizzazione materiale illustrativo (schede contenenti le foto, la descrizione, i descrittori usati, la posizione della coltura nella Regione, ecc.), DSPV compiti - Schede descrittive per le cultivar; - Dossier fotografico, Realizzazione descrittori Realizzazione campi catalogo - Caratterizzazione (chimica, nutrizionale, ecc.); - Valorizzazione (salutistica, ecc); -Conservazione ex-situ