WARNING:
JavaScript is turned OFF. None of the links on this concept map will
work until it is reactivated.
If you need help turning JavaScript On, click here.
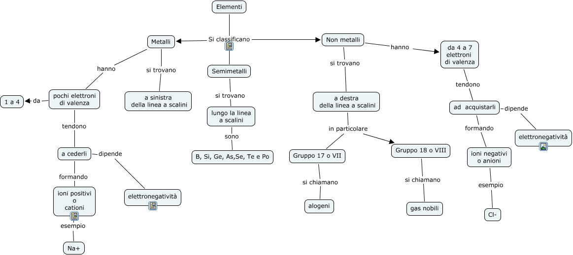
Questa Cmap, creata con IHMC CmapTools, contiene informazioni relative a: Classificazione elementi, Elementi Si classificano Semimetalli, ioni positivi o cationi esempio Na+, a destra della linea a scalini in particolare Gruppo 18 o VIII, a destra della linea a scalini in particolare Gruppo 17 o VII, Elementi Si classificano Metalli, Metalli si trovano a sinistra della linea a scalini, Elementi Si classificano Non metalli, lungo la linea a scalini sono B, Si, Ge, As,Se, Te e Po, Gruppo 18 o VIII si chiamano gas nobili, pochi elettroni di valenza da 1 a 4, Metalli hanno pochi elettroni di valenza, ad acquistarli dipende elettronegatività, ioni negativi o anioni esempio Cl-, da 4 a 7 elettroni di valenza tendono ad acquistarli, Semimetalli si trovano lungo la linea a scalini, a cederli dipende elettronegatività, Non metalli si trovano a destra della linea a scalini, ad acquistarli formando ioni negativi o anioni, a cederli formando ioni positivi o cationi, Non metalli hanno da 4 a 7 elettroni di valenza