WARNING:
JavaScript is turned OFF. None of the links on this concept map will
work until it is reactivated.
If you need help turning JavaScript On, click here.
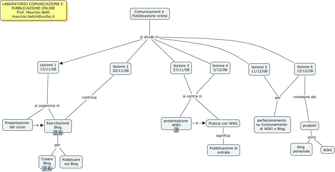
Este Cmap, tiene información relacionada con: Struttura Laboratorio Comunicazone e Pubblicazione online_2, prodotti sono blog personale, Comunicazione e Pubblicazione online si divide in Lezione 1 13/11/08, Comunicazione e Pubblicazione online si divide in lezione 6 12/12/08, lezione 5 11/12/08 per perfezionamento su funzionamento di WIKI e Blog, lezione 2 20/11/08 continua Esercitazione Blog, Comunicazione e Pubblicazione online si divide in lezione 4 3/12/08, lezione 4 3/12/08 si centra in presentazione WIKI, lezione 4 3/12/08 si centra in Pratica con WIKI, lezione 3 27/11/08 si centra in presentazione WIKI, lezione 3 27/11/08 si centra in Pratica con WIKI, prodotti sono WIKI, Lezione 1 13/11/08 si organizza in Esercitazione Blog, Pratica con WIKI significa Pubblicazione di entrate, Comunicazione e Pubblicazione online si divide in lezione 5 11/12/08, Comunicazione e Pubblicazione online si divide in lezione 3 27/11/08, lezione 6 12/12/08 consegna dei prodotti, Esercitazione Blog per Creare Blog, Esercitazione Blog per Pubblicare sul Blog, lezione 6 12/12/08 per perfezionamento su funzionamento di WIKI e Blog, Presentazione del corso e Esercitazione Blog