WARNING:
JavaScript is turned OFF. None of the links on this concept map will
work until it is reactivated.
If you need help turning JavaScript On, click here.
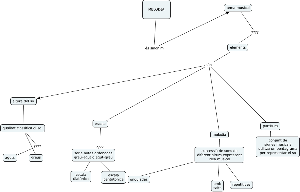
Este Cmap, tiene información relacionada con: Tema 2 - La Melodia, sèrie notes ordenades greu-agut o agut-greu ???? escala pentatònica, escala ???? sèrie notes ordenades greu-agut o agut-greu, elements són altura del so, tema musical ???? elements, successió de sons de diferent altura expressant idea musical ???? repetitives, sèrie notes ordenades greu-agut o agut-greu ???? escala diatònica, successió de sons de diferent altura expressant idea musical ???? amb salts, elements són melodia, successió de sons de diferent altura expressant idea musical ???? ondulades, melodia ???? successió de sons de diferent altura expressant idea musical, altura del so ???? qualitat classifica el so, MELODIA és sinònim tema musical, qualitat classifica el so ???? aguts, qualitat classifica el so ???? greus, elements són escala, partitura ???? conjunt de signes musicals utilitza un pentagrama per representar el so, elements són partitura