WARNING:
JavaScript is turned OFF. None of the links on this concept map will
work until it is reactivated.
If you need help turning JavaScript On, click here.
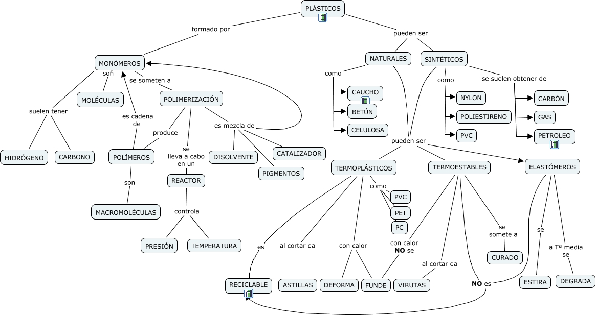
Este Cmap, tiene información relacionada con: 3ESO-Plasticos_03, REACTOR controla TEMPERATURA, SINTÉTICOS se suelen obtener de GAS, MONÓMEROS suelen tener HIDRÓGENO, TERMOESTABLES al cortar da VIRUTAS, POLIMERIZACIÓN es mezcla de CATALIZADOR, NATURALES como CELULOSA, PLÁSTICOS pueden ser SINTÉTICOS, TERMOPLÁSTICOS como PC, MONÓMEROS son MOLÉCULAS, MONÓMEROS suelen tener CARBONO, TERMOPLÁSTICOS con calor FUNDE, MONÓMEROS se someten a POLIMERIZACIÓN, POLIMERIZACIÓN es mezcla de MONÓMEROS, SINTÉTICOS como NYLON, TERMOESTABLES NO es RECICLABLE, POLIMERIZACIÓN es mezcla de DISOLVENTE, TERMOESTABLES se somete a CURADO, NATURALES pueden ser TERMOPLÁSTICOS, TERMOPLÁSTICOS con calor DEFORMA, SINTÉTICOS como PVC