WARNING:
JavaScript is turned OFF. None of the links on this concept map will
work until it is reactivated.
If you need help turning JavaScript On, click here.
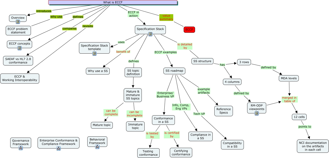
This Concept Map, created with IHMC CmapTools, has information related to: SAEAF ECCF - cliff predicate changes Cmap, What is ECCF why use ECCF problem statement, Specification Stack defines Mature & immature SS topics, What is ECCF value summary ECCF, SS structure has 3 rows, SS roadmap Tech VP Compatibility in a SS, Mature & immature SS topics can be complete Mature topic, Specification Stack ECCF examples SS roadmap, What is ECCF compares SAEAF vs HL7 2.8 conformance, MDA levels merged in table of 12 cells, RM-ODP viewpoints merged in table of 12 cells, Conformance in a SS is certified by Certifying conformance, Mature & immature SS topics can be incomplete Immature topic, Specification Stack is detailed by SS structure, SS roadmap example artifacts Reference Specs, What is ECCF defines ECCF concepts, Conformance in a SS is tested by Testing conformance, 3 rows defined by MDA levels, What is ECCF introduces Overview, SS roadmap Info, Comp, Eng VPs Compliance in a SS, Specification Stack benefit of Why use a SS