WARNING:
JavaScript is turned OFF. None of the links on this concept map will
work until it is reactivated.
If you need help turning JavaScript On, click here.
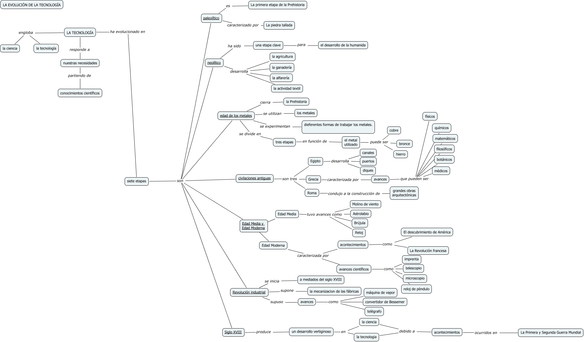
Este Cmap, tiene información relacionada con: natalia evaluacion tecnologia, acontecimientos ocurridos en La Primera y Segunda Guerra Mundial, neolítico desarrolla la ganadería, siete etapas son neolítico, avances que pueden ser químicos, el metal utilizado puede ser hierro, avances que pueden ser matemáticos, neolítico desarrolla la actividad textil, Edad Moderna caracterizada por avances científicos, edad de los metales se divide en tres etapas, civilaciones antiguas son tres Roma, nuestras necesidades partiendo de conocimientos científicos, Edad Media tuvo avances como Astrolabio, avances como telégrafo, acontecimientos como La Revolución francesa, Revolución industrial se inicia a mediados del siglo XVIII, avances que pueden ser médicos, LA TECNOLOGÍA ha evolucionado en siete etapas, neolítico ha sido una etapa clave, un desarrollo vertiginoso en la ciencia, Edad Media tuvo avances como Brújula