WARNING:
JavaScript is turned OFF. None of the links on this concept map will
work until it is reactivated.
If you need help turning JavaScript On, click here.
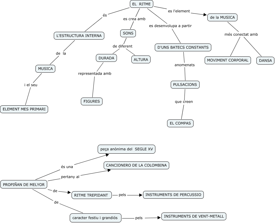
Este Cmap, tiene información relacionada con: EL RITME, SONS de diferent ALTURA, EL RITME es l'element de la MUSICA, SONS de diferent DURADA, de la MUSICA més conectat amb DANSA, L'ESTRUCTURA INTERNA de la MUSICA, EL RITME és L'ESTRUCTURA INTERNA, de la MUSICA més conectat amb MOVIMENT CORPORAL, D'UNS BATECS CONSTANTS anomenats PULSACIONS, PULSACIONS que creen EL COMPAS, PROPIÑAN DE MELYOR és una peça anònima del SEGLE XV, RITME TREPIDANT pels INSTRUMENTS DE PERCUSSIO, EL RITME es desenvolupa a partir D'UNS BATECS CONSTANTS, caracter festiu i grandiós pels INSTRUMENTS DE VENT-METALL, DURADA representada amb FIGURES, EL RITME es crea amb SONS, MUSICA i el seu ELEMENT MES PRIMARI, PROPIÑAN DE MELYOR de RITME TREPIDANT, PROPIÑAN DE MELYOR pertany al CANCIONERO DE LA COLOMBINA, PROPIÑAN DE MELYOR de caracter festiu i grandiós