WARNING:
JavaScript is turned OFF. None of the links on this concept map will
work until it is reactivated.
If you need help turning JavaScript On, click here.
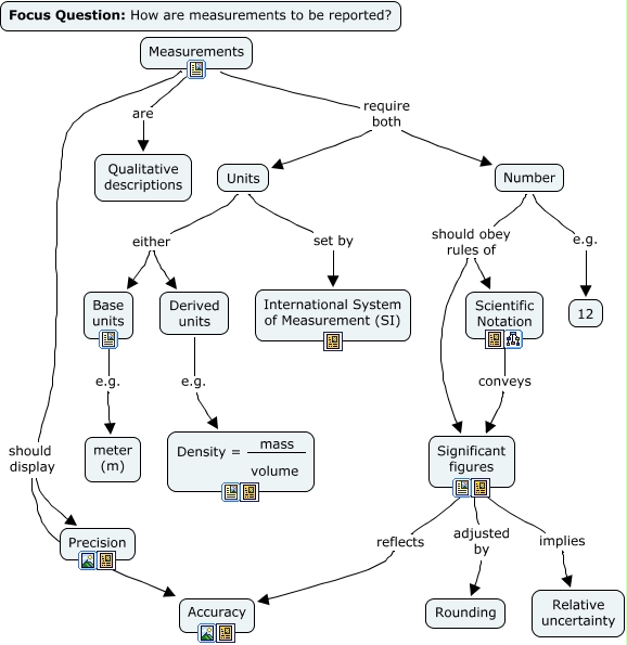
This Concept Map, created with IHMC CmapTools, has information related to: Measurements, Measurements should display Accuracy, Derived units e.g. <math xmlns="http://www.w3.org/1998/Math/MathML"> <mrow> <mtext> Density = </mtext> <mfrac> <mtext> mass </mtext> <mrow> <mtext> volume </mtext> <mmultiscripts> <mtext> </mtext> <none/> <mtext> </mtext> </mmultiscripts> </mrow> </mfrac> </mrow> </math>, Units either Derived units, Number should obey rules of Scientific Notation, Units set by International System of Measurement (SI), Number should obey rules of Significant figures, Units either Base units, Significant figures implies Relative uncertainty, Significant figures reflects Accuracy, Scientific Notation conveys Significant figures, Significant figures adjusted by Rounding, Measurements require both Units, Measurements require both Number, Number e.g. 12, Measurements are Qualitative descriptions, Measurements should display Precision, Base units e.g. meter (m)