IHMC Public Cmaps (3)

        Users (create your own folder...)
            JGorman-I3
                Demos
                    MassCUE Presentation
                        Resources
                            C3M Project
                            5 Appendix C - PC

                                C1.1 Biology Overview Map.jpg
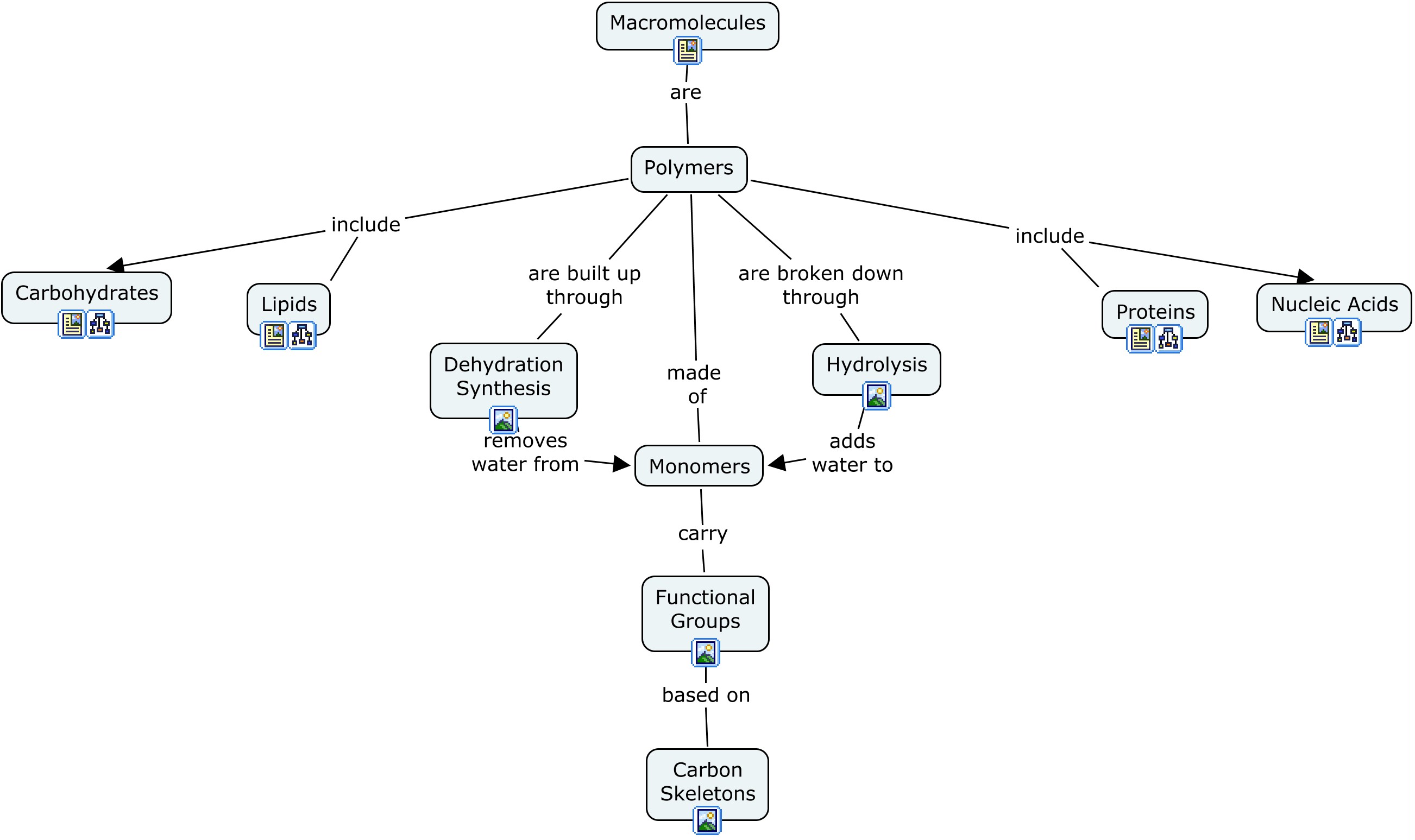
                                C1.2 Macromolecules Map.jpeg
                                C1.3 Carbohydrates Map.jpg
                                C1.4 Lipids Map.jpg
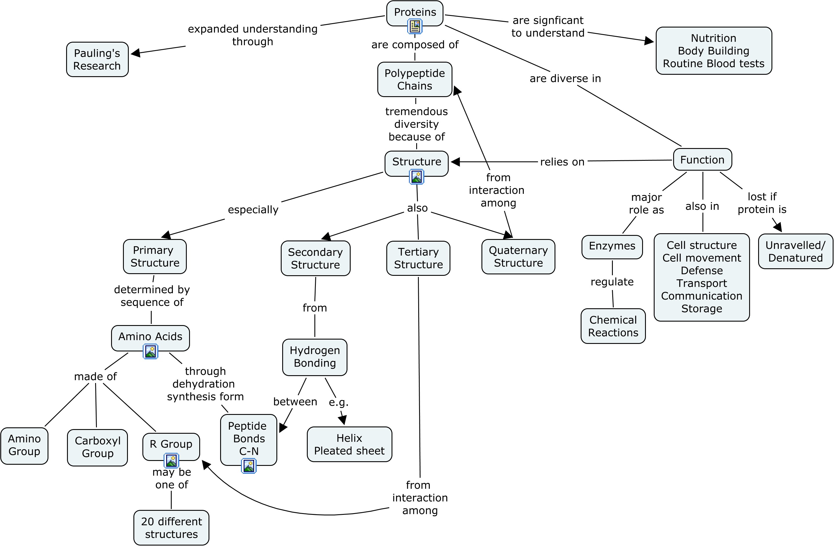
                                C1.5 Proteins Map.jpg
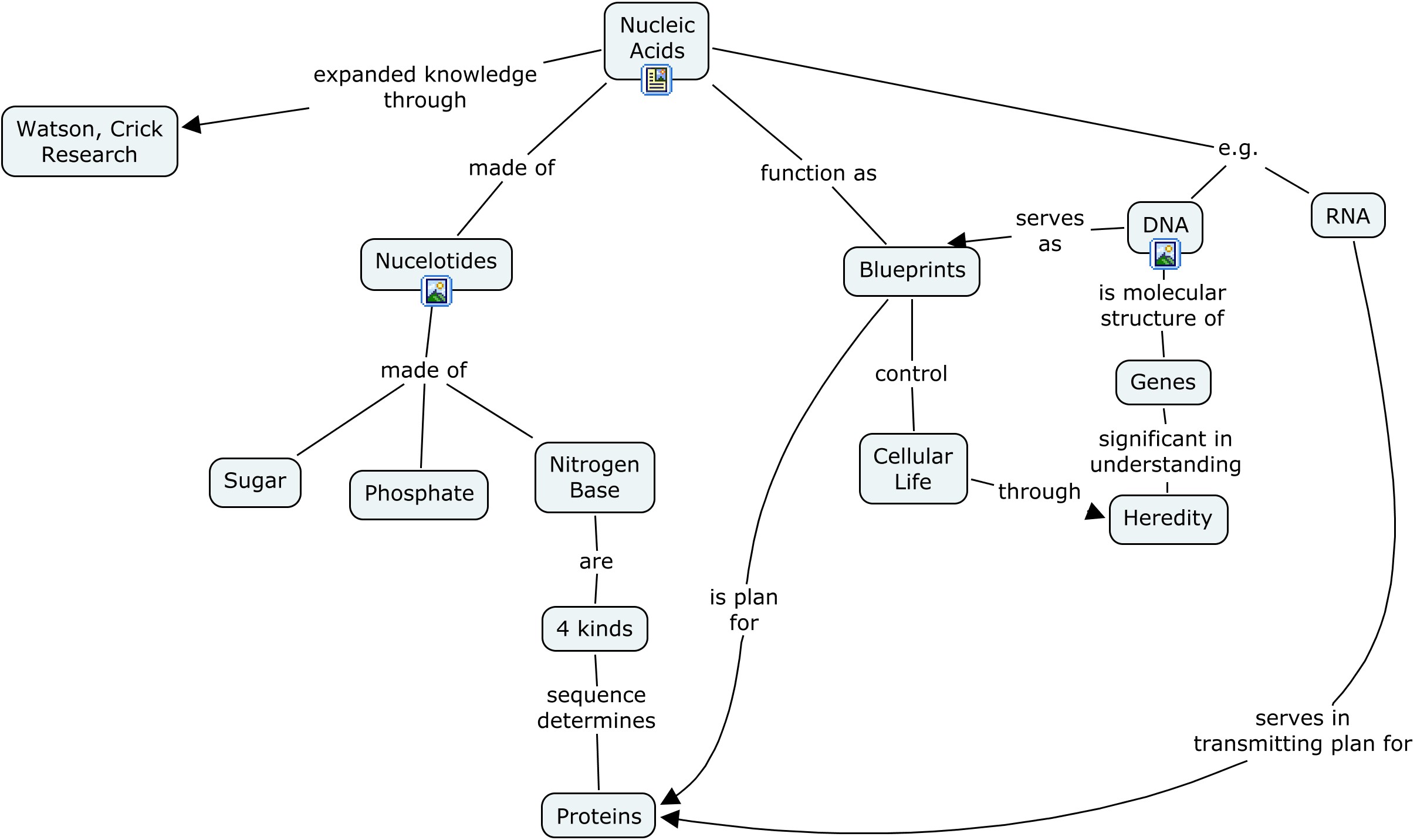
                                C1.6 Nucleic Acids Map.jpg
                                C2.1 Overview Map Cell Structure.jpg
                                C2.2 Template Map Cell Structure.jpg
                                C2.3 Example Map Cell Membrane.jpg
                                C3.10 Central Vacuole.jpg
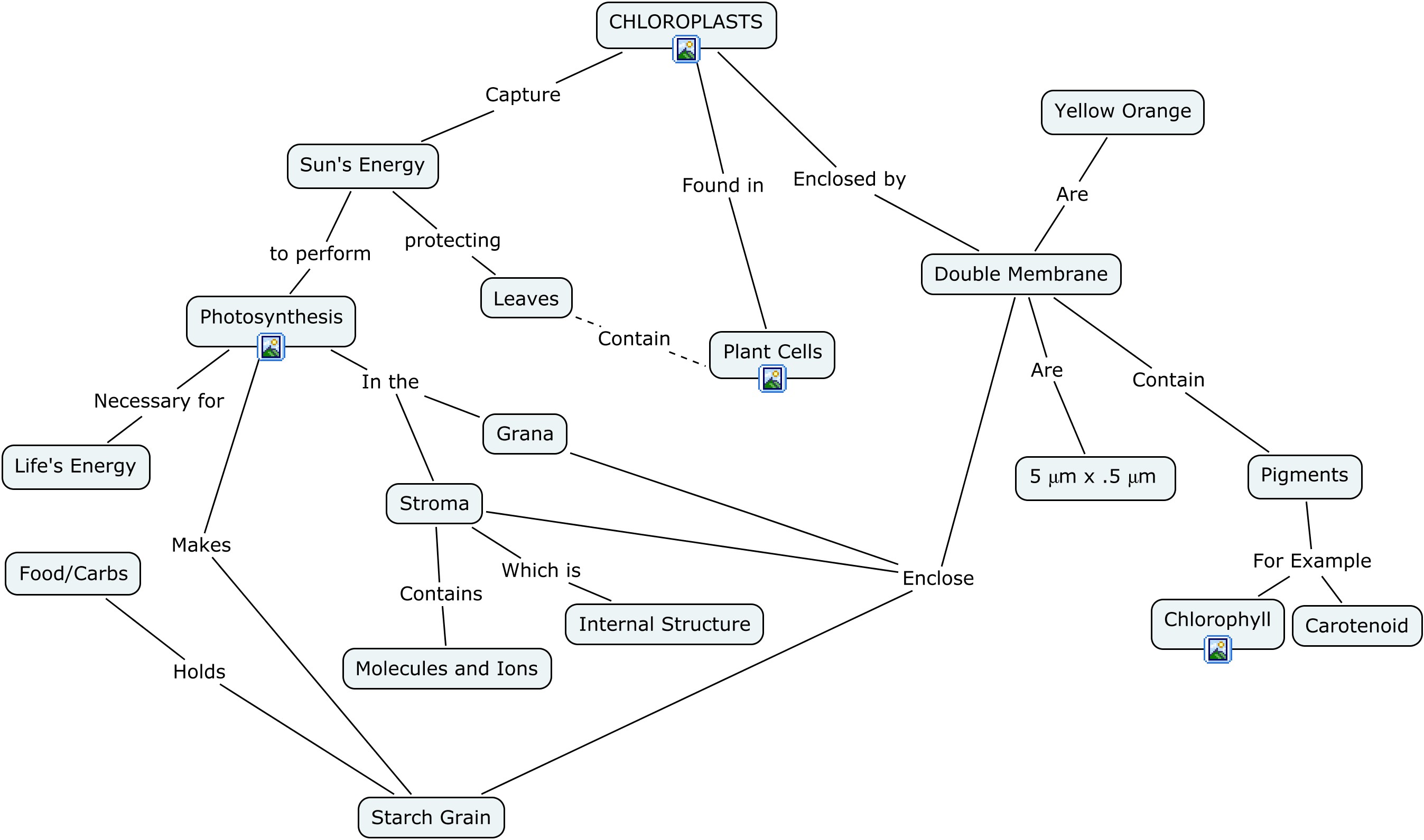
                                C3.11 Chloroplasts.jpg
                                C3.12 Cell Wall.jpg
                                C3.1 Lysosomes.jpg
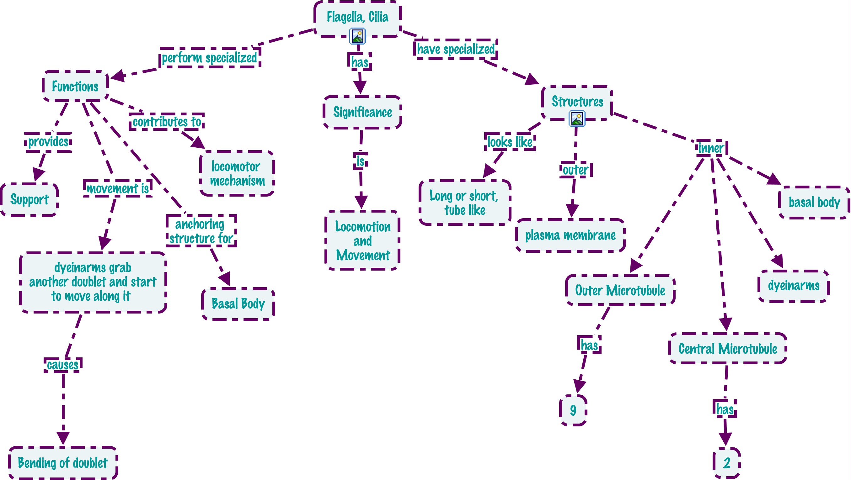
                                C3.2 Flagella, Cilia.jpg
                                C3.3 Nucleus.jpg
                                C3.4 Smooth Endoplasmic Reticulum.jpg
                                C3.5 Rough Endoplasmic Reticulum.jpg
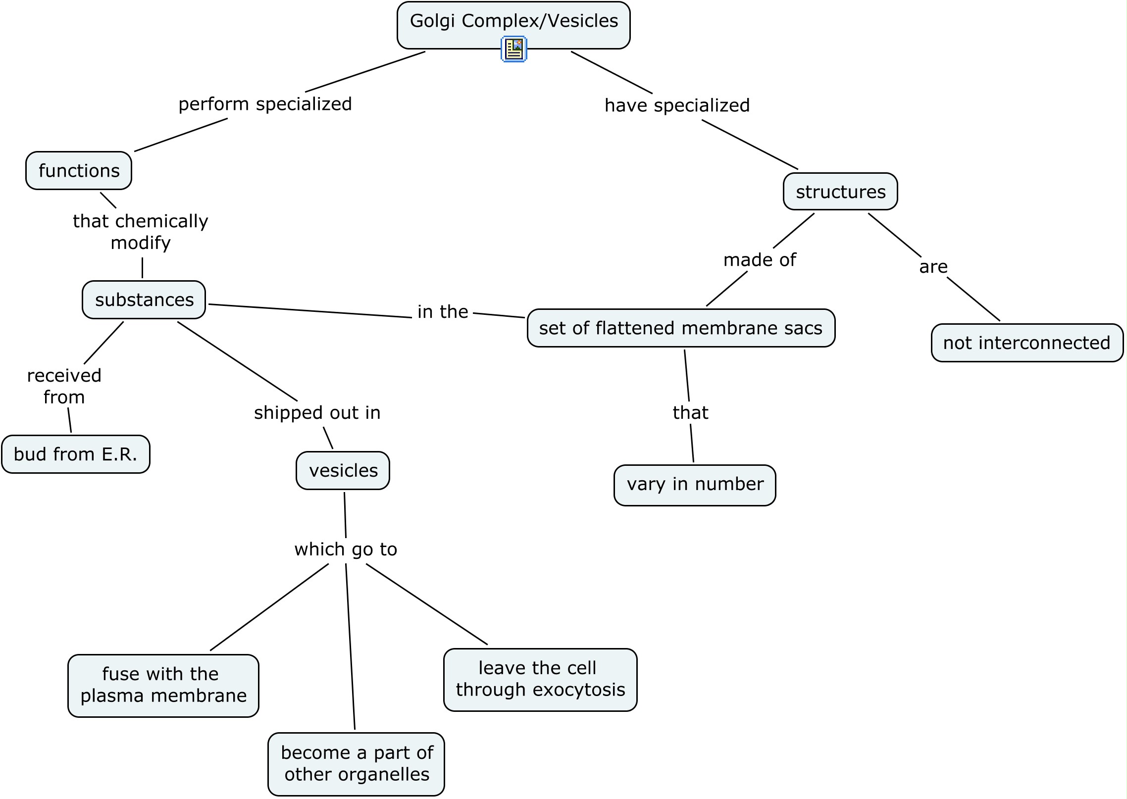
                                C3.6 Golgi Complex Vesicles.jpg
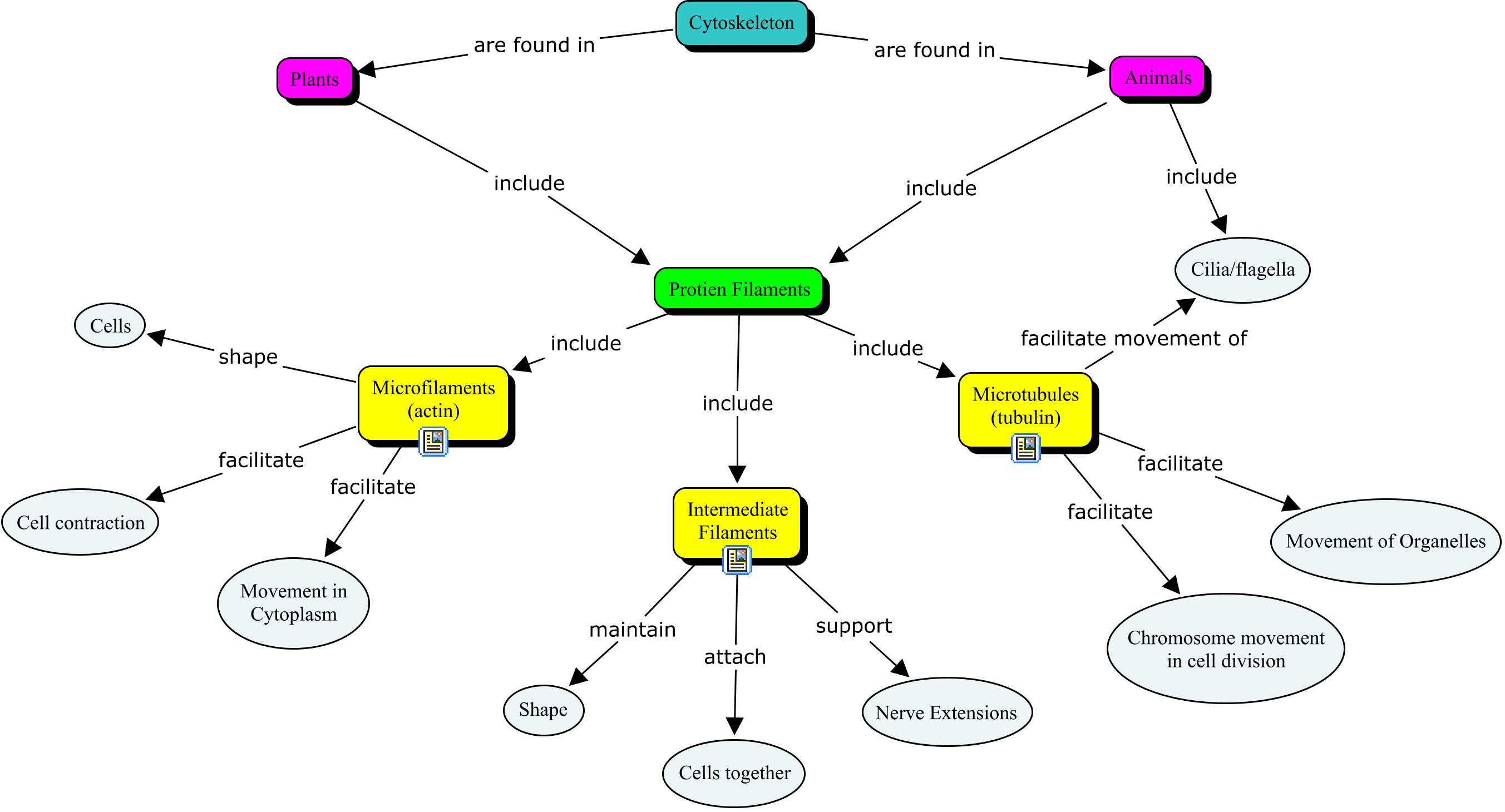
                                C3.7 Cytoskeleton.jpg
                                C3.8 Mitochondria.jpg
                                C3.9 Vacuole.jpg
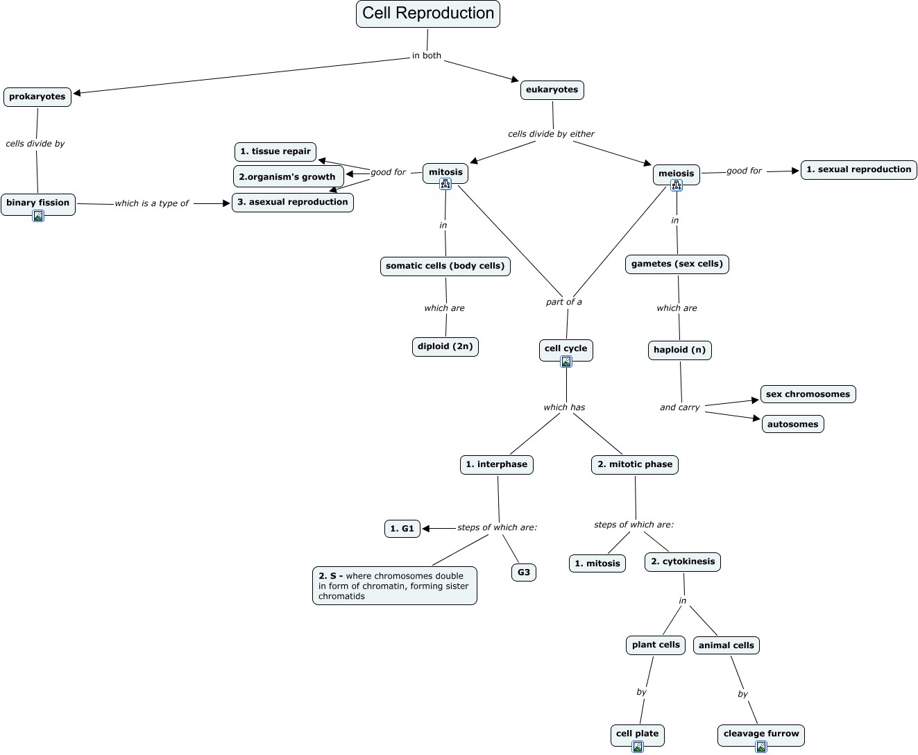
                                C4.1 Cell Reproduction Student Map Ex1.jpg
                                C4.2 Mitosis Student Map Ex1.jpg
                                C4.3 Meiosis Student Map Ex1.jpg
                                C4.4 Cell Reproduction Student Map Ex2.jpg
                                C4.5 Mitosis Student Map Ex2.jpg
                                C4.6 Meiosis Student Map Ex2.jpg
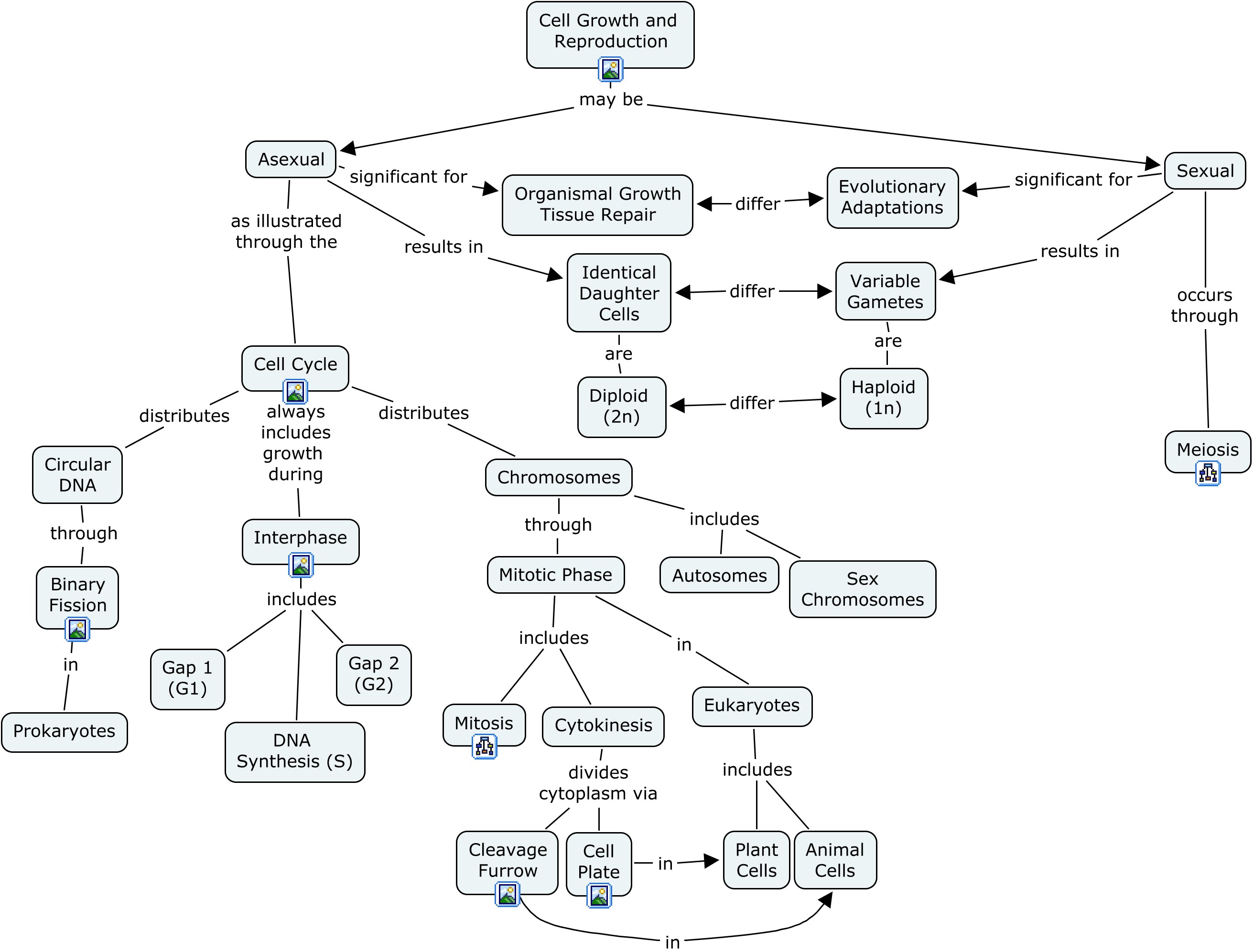
                                C5.1 Cell Reproduction Expert Map.jpg
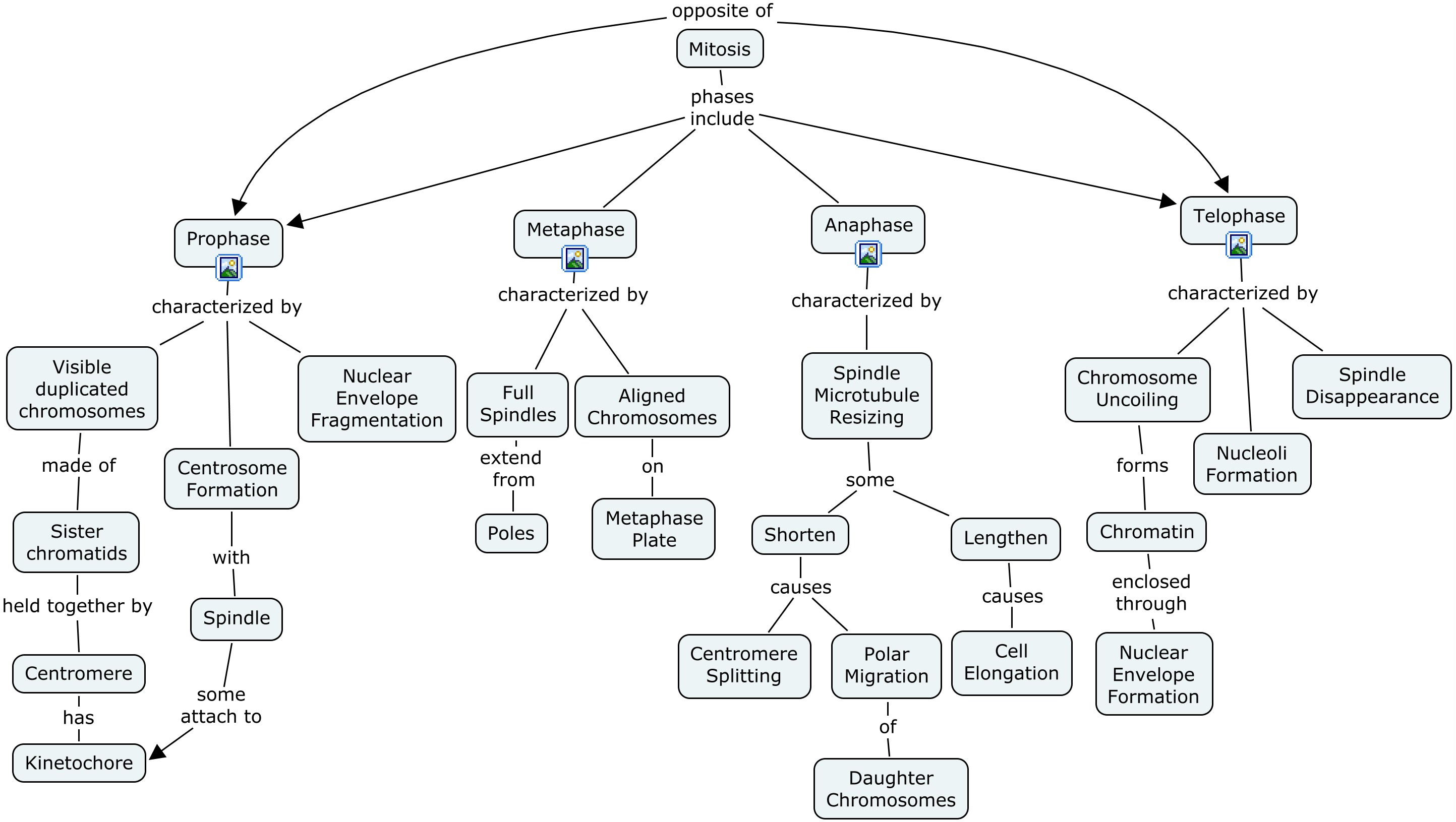
                                C5.2 Mitosis Expert Map.jpg
                                C5.3 Meiosis Expert Map.jpg