WARNING:
JavaScript is turned OFF. None of the links on this concept map will
work until it is reactivated.
If you need help turning JavaScript On, click here.
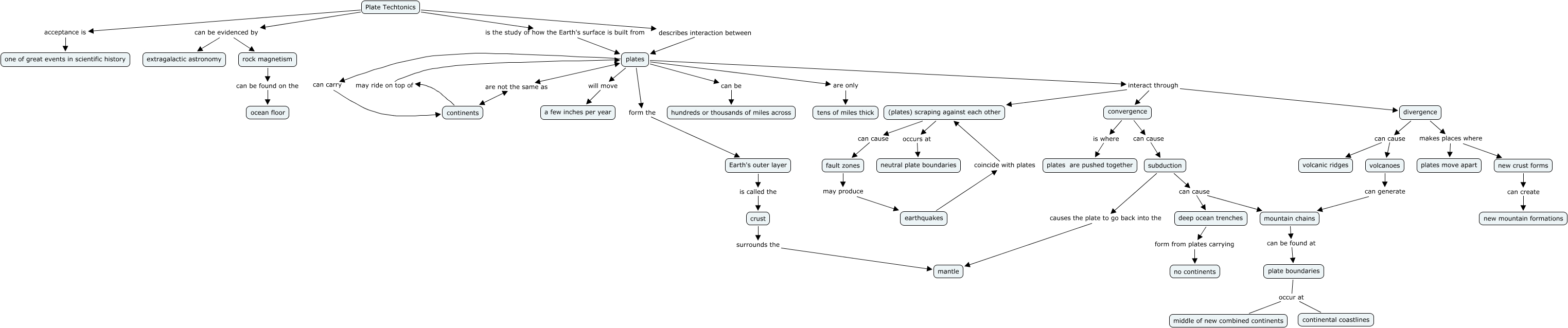
This Concept Map, created with IHMC CmapTools, has information related to: Plate Techtonics, divergence can cause volcanic ridges, plates interact through convergence, plates can be hundreds or thousands of miles across, divergence makes places where new crust forms, earthquakes coincide with plates (plates) scraping against each other, subduction causes the plate to go back into the mantle, crust surrounds the mantle, convergence can cause subduction, plates are only tens of miles thick, plates are not the same as continents, convergence is where plates are pushed together, plate boundaries occur at middle of new combined continents, continents may ride on top of plates, volcanoes can generate mountain chains, plates can carry continents, Earth's outer layer is called the crust, Plate Techtonics can be evidenced by rock magnetism, mountain chains can be found at plate boundaries, subduction can cause mountain chains, (plates) scraping against each other can cause fault zones