WARNING:
JavaScript is turned OFF. None of the links on this concept map will
work until it is reactivated.
If you need help turning JavaScript On, click here.
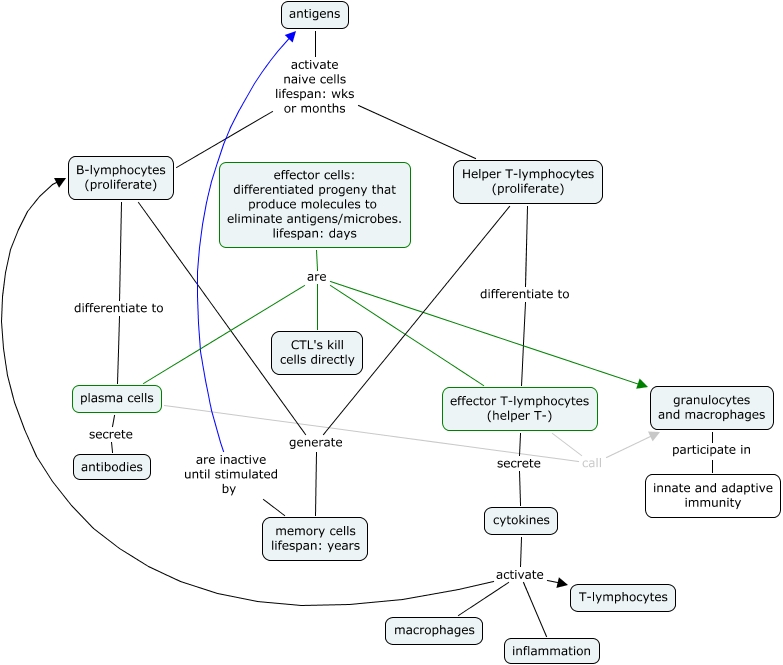
This Concept Map, created with IHMC CmapTools, has information related to: intro - lymphocyte life stages, cytokines activate T-lymphocytes, cytokines activate inflammation, effector cells: differentiated progeny that produce molecules to eliminate antigens/microbes. lifespan: days are effector T-lymphocytes (helper T-), cytokines activate B-lymphocytes (proliferate), plasma cells secrete antibodies, plasma cells call granulocytes and macrophages, cytokines activate macrophages, effector cells: differentiated progeny that produce molecules to eliminate antigens/microbes. lifespan: days are granulocytes and macrophages, granulocytes and macrophages participate in innate and adaptive immunity, antigens activate naive cells lifespan: wks or months B-lymphocytes (proliferate), antigens activate naive cells lifespan: wks or months Helper T-lymphocytes (proliferate), effector T-lymphocytes (helper T-) call granulocytes and macrophages, effector T-lymphocytes (helper T-) secrete cytokines, Helper T-lymphocytes (proliferate) generate memory cells lifespan: years, B-lymphocytes (proliferate) differentiate to plasma cells, memory cells lifespan: years are inactive until stimulated by antigens, Helper T-lymphocytes (proliferate) differentiate to effector T-lymphocytes (helper T-), effector cells: differentiated progeny that produce molecules to eliminate antigens/microbes. lifespan: days are CTL's kill cells directly, effector cells: differentiated progeny that produce molecules to eliminate antigens/microbes. lifespan: days are plasma cells, B-lymphocytes (proliferate) generate memory cells lifespan: years