WARNING:
JavaScript is turned OFF. None of the links on this concept map will
work until it is reactivated.
If you need help turning JavaScript On, click here.
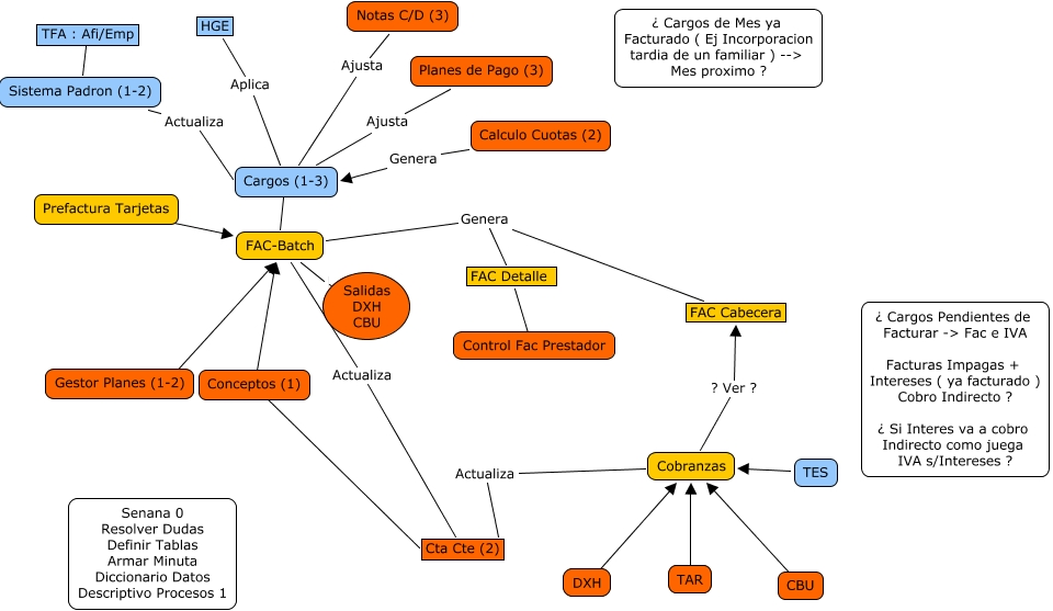
Este Cmap, tiene información relacionada con: Sistema de Facturacion Superadores Ver 2, FAC-Batch Genera FAC Detalle, DXH ???? Cobranzas, TES ???? Cobranzas, HGE Aplica Cargos (1-3), TAR ???? Cobranzas, FAC-Batch Genera FAC Cabecera, Planes de Pago (3) Ajusta Cargos (1-3), Prefactura Tarjetas ???? FAC-Batch, Notas C/D (3) Ajusta Cargos (1-3), Gestor Planes (1-2) ???? FAC-Batch, FAC-Batch Salidas DXH CBU, TFA : Afi/Emp ???? Sistema Padron (1-2), Cobranzas ? Ver ? FAC Cabecera, Cobranzas Actualiza Cta Cte (2), Calculo Cuotas (2) Genera Cargos (1-3), Conceptos (1) ???? Cta Cte (2), FAC Detalle Control Fac Prestador, CBU ???? Cobranzas, Cargos (1-3) FAC-Batch, Sistema Padron (1-2) Actualiza Cargos (1-3)