WARNING:
JavaScript is turned OFF. None of the links on this concept map will
work until it is reactivated.
If you need help turning JavaScript On, click here.
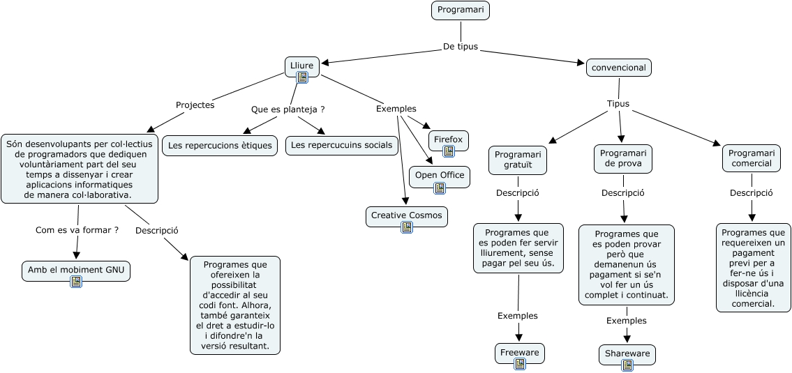
Este Cmap, tiene información relacionada con: Programari, Programari comercial Descripció Programes que requereixen un pagament previ per a fer-ne ús i disposar d'una llicència comercial., Programes que es poden provar però que demanenun ús pagament si se'n vol fer un ús complet i continuat. Exemples Shareware, Programari De tipus Lliure, Lliure Que es planteja ? Les repercucuins socials, Lliure Que es planteja ? Les repercucions ètiques, Programari De tipus convencional, convencional Tipus Programari de prova, Són desenvolupants per col·lectius de programadors que dediquen voluntàriament part del seu temps a dissenyar i crear aplicacions informatiques de manera col·laborativa. Com es va formar ? Amb el mobiment GNU, Lliure Exemples Creative Cosmos, Programari gratuït Descripció Programes que es poden fer servir lliurement, sense pagar pel seu ús., Són desenvolupants per col·lectius de programadors que dediquen voluntàriament part del seu temps a dissenyar i crear aplicacions informatiques de manera col·laborativa. Descripció Programes que ofereixen la possibilitat d'accedir al seu codi font. Alhora, també garanteix el dret a estudir-lo i difondre'n la versió resultant., Lliure Projectes Són desenvolupants per col·lectius de programadors que dediquen voluntàriament part del seu temps a dissenyar i crear aplicacions informatiques de manera col·laborativa., Programes que es poden fer servir lliurement, sense pagar pel seu ús. Exemples Freeware, convencional Tipus Programari gratuït, convencional Tipus Programari comercial, Programari de prova Descripció Programes que es poden provar però que demanenun ús pagament si se'n vol fer un ús complet i continuat., Lliure Exemples Firefox, Lliure Exemples Open Office