WARNING:
JavaScript is turned OFF. None of the links on this concept map will
work until it is reactivated.
If you need help turning JavaScript On, click here.
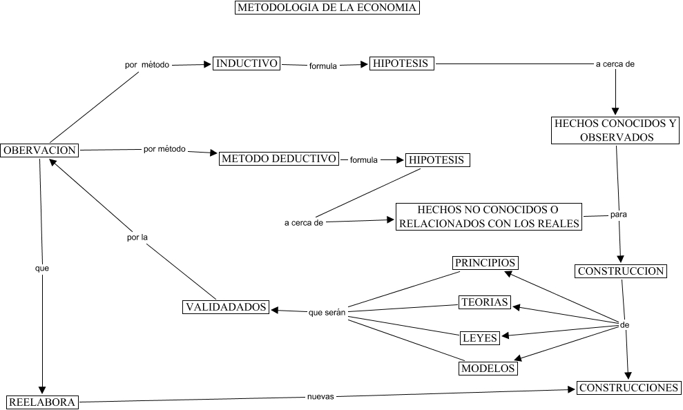
Este Cmap, tiene información relacionada con: METODOLOGIA ECONOMICA, HIPOTESIS a cerca de HECHOS NO CONOCIDOS O RELACIONADOS CON LOS REALES, CONSTRUCCION de LEYES, OBERVACION que REELABORA, CONSTRUCCION de CONSTRUCCIONES, OBERVACION por método INDUCTIVO, CONSTRUCCION de PRINCIPIOS, OBERVACION por método METODO DEDUCTIVO, HECHOS NO CONOCIDOS O RELACIONADOS CON LOS REALES para CONSTRUCCION, REELABORA nuevas CONSTRUCCIONES, HECHOS CONOCIDOS Y OBSERVADOS para CONSTRUCCION, HIPOTESIS a cerca de HECHOS CONOCIDOS Y OBSERVADOS, LEYES que serán VALIDADADOS, INDUCTIVO formula HIPOTESIS, MODELOS que serán VALIDADADOS, TEORIAS que serán VALIDADADOS, VALIDADADOS por la OBERVACION, CONSTRUCCION de MODELOS, CONSTRUCCION de TEORIAS, METODO DEDUCTIVO formula HIPOTESIS, PRINCIPIOS que serán VALIDADADOS