WARNING:
JavaScript is turned OFF. None of the links on this concept map will
work until it is reactivated.
If you need help turning JavaScript On, click here.
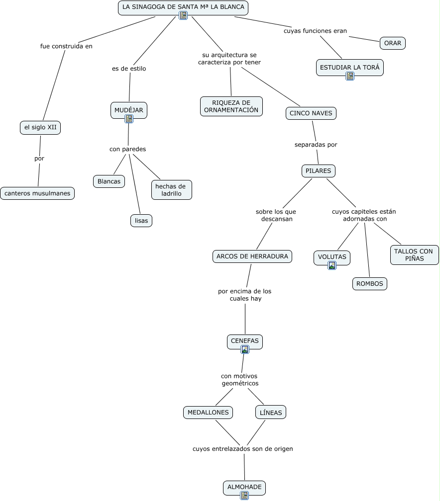
Este Cmap, tiene información relacionada con: SINAGOGA SANTA MARÍA LA BLANCA, CENEFAS con motivos geométricos LÍNEAS, CENEFAS con motivos geométricos MEDALLONES, MUDÉJAR con paredes lisas, MUDÉJAR con paredes hechas de ladrillo, LA SINAGOGA DE SANTA Mª LA BLANCA fue construida en el siglo XII, LA SINAGOGA DE SANTA Mª LA BLANCA su arquitectura se caracteriza por tener RIQUEZA DE ORNAMENTACIÓN, MEDALLONES cuyos entrelazados son de origen LÍNEAS, LA SINAGOGA DE SANTA Mª LA BLANCA cuyas funciones eran ORAR, LA SINAGOGA DE SANTA Mª LA BLANCA cuyas funciones eran ESTUDIAR LA TORÁ, el siglo XII por canteros musulmanes, CINCO NAVES separadas por PILARES, ARCOS DE HERRADURA por encima de los cuales hay CENEFAS, MEDALLONES cuyos entrelazados son de origen ALMOHADE, LA SINAGOGA DE SANTA Mª LA BLANCA su arquitectura se caracteriza por tener CINCO NAVES, PILARES cuyos capiteles están adornadas con ROMBOS, PILARES sobre los que descansan ARCOS DE HERRADURA, MUDÉJAR con paredes Blancas, PILARES cuyos capiteles están adornadas con VOLUTAS, LA SINAGOGA DE SANTA Mª LA BLANCA es de estilo MUDÉJAR, PILARES cuyos capiteles están adornadas con TALLOS CON PIÑAS