WARNING:
JavaScript is turned OFF. None of the links on this concept map will
work until it is reactivated.
If you need help turning JavaScript On, click here.
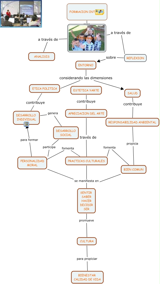
Este Cmap, tiene información relacionada con: FORMACION HUMANA Y SOCIAL, PRACTICAS CULTURALES se manifiesta en SENTIR SABER HACER DECIDIR SER, CULTURA para propiciar BIENESTAR CALIDAD DE VIDA, SALUD contribuye RESPONSABILIDAD ANBIENTAL, RESPONSABILIDAD ANBIENTAL propicia BIEN COMUN, PRACTICAS CULTURALES fomenta ????, ESTUDIANTE a través de ANALISIS, FORMACION INTEGRAL ???? ESTUDIANTE, PERSONALIDAD MORAL para formar DESARROLLO INDIVIDUAL, BIEN COMUN fomenta PRACTICAS CULTURALES, SENTIR SABER HACER DECIDIR SER promueve CULTURA, ENTORNO considerando las dimensiones ETICA POLITICA, REFLEXION sobre ENTORNO, ESTUDIANTE a través de REFLEXION, DESARROLLO SOCIAL participa PERSONALIDAD MORAL, APRECIACION DEL ARTE A través de PRACTICAS CULTURALES, ESTETICA YARTE contribuye APRECIACION DEL ARTE, BIEN COMUN se manifiesta en SENTIR SABER HACER DECIDIR SER, ETICA POLITICA contribuye DESARROLLO INDIVIDUAL, DESARROLLO INDIVIDUAL genera DESARROLLO SOCIAL, PERSONALIDAD MORAL se manifiesta en SENTIR SABER HACER DECIDIR SER