WARNING:
JavaScript is turned OFF. None of the links on this concept map will
work until it is reactivated.
If you need help turning JavaScript On, click here.
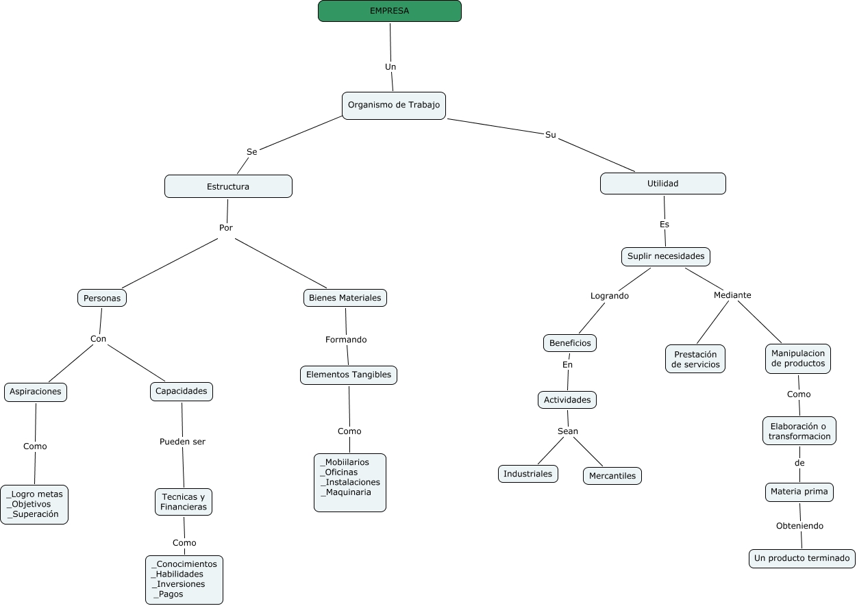
This Concept Map, created with IHMC CmapTools, has information related to: PROFESIONES CONSTRUCCION, Estructura Se ????, Beneficios En Actividades, Capacidades Pueden ser Tecnicas y Financieras, Personas Con Capacidades, Actividades Sean Industriales, Tecnicas y Financieras Como _Conocimientos _Habilidades _Inversiones _Pagos, Suplir necesidades Mediante Prestación de servicios, Personas Con Aspiraciones, Materia prima Obteniendo Un producto terminado, Suplir necesidades Logrando Beneficios, Aspiraciones Como _Logro metas _Objetivos _Superación, Bienes Materiales Formando Elementos Tangibles, Estructura Por Personas, Manipulacion de productos Como Elaboración o transformacion, Suplir necesidades Mediante Manipulacion de productos, Utilidad Su Organismo de Trabajo, Estructura Por Bienes Materiales, Elaboración o transformacion de Materia prima, Utilidad Es Suplir necesidades, EMPRESA Un Organismo de Trabajo