WARNING:
JavaScript is turned OFF. None of the links on this concept map will
work until it is reactivated.
If you need help turning JavaScript On, click here.
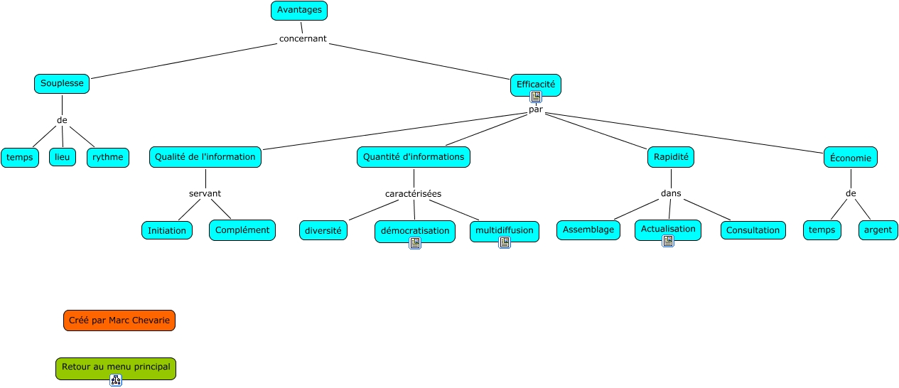
Cette carte de concepts créée avec IHMC CmapTools traite de: avantages internet, Rapidité dans Consultation, Souplesse de rythme, Rapidité dans Assemblage, Quantité d'informations caractérisées diversité, Avantages concernant Efficacité, Quantité d'informations caractérisées multidiffusion, Économie de argent, Souplesse de temps, Qualité de l'information servant Complément, Efficacité par Économie, Économie de temps, Souplesse de lieu, Efficacité par Rapidité, Efficacité par Quantité d'informations, Avantages concernant Souplesse, Quantité d'informations caractérisées démocratisation, Qualité de l'information servant Initiation, Efficacité par Qualité de l'information, Rapidité dans Actualisation