WARNING:
JavaScript is turned OFF. None of the links on this concept map will
work until it is reactivated.
If you need help turning JavaScript On, click here.
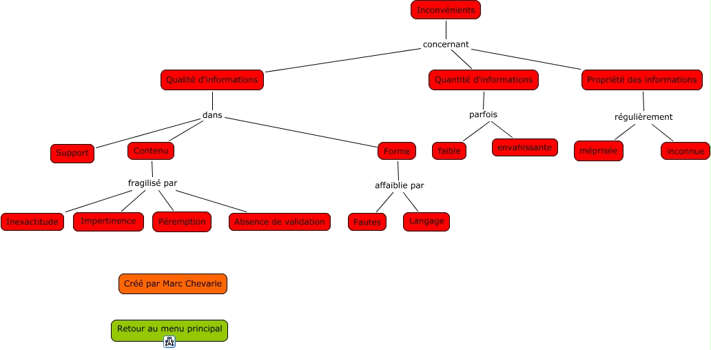
Cette carte de concepts créée avec IHMC CmapTools traite de: inconvénients internet, Propriété des informations régulièrement inconnue, Quantité d'informations parfois faible, Inconvénients concernant Quantité d'informations, Qualité d'informations dans Support, Inconvénients concernant Propriété des informations, Qualité d'informations dans Forme, Contenu fragilisé par Impertinence, Propriété des informations régulièrement méprisée, Qualité d'informations dans Contenu, Forme affaiblie par Fautes, Forme affaiblie par Langage, Inconvénients concernant Qualité d'informations, Quantité d'informations parfois envahissante, Contenu fragilisé par Absence de validation, Contenu fragilisé par Péremption, Contenu fragilisé par Inexactitude