WARNING:
JavaScript is turned OFF. None of the links on this concept map will
work until it is reactivated.
If you need help turning JavaScript On, click here.
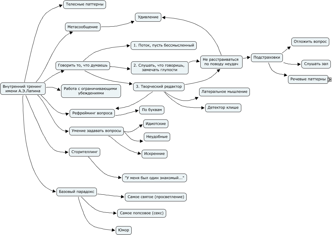
This Concept Map, created with IHMC CmapTools, has information related to: Внутренний тренинг имени Лапина, Умение задавать вопросы Идиотские, 3. Творческий редактор Латеральное мышление, Речевые паттерны "Славик, ты это вырежи потом", Подстраховки Речевые паттерны, Сторителлинг "У меня был один знакомый...", 2. Слушать, что говоришь, замечать глупости Не расстраиваться по поводу неудач, 3. Творческий редактор Детектор клише, Умение задавать вопросы Неудобные, Речевые паттерны "Надеюсь, вы понимаете, потому что сам-то я не очень понимаю", Внутренний тренинг имени А.Э.Лапина Метасообщение, 3. Творческий редактор Не расстраиваться по поводу неудач, Внутренний тренинг имени А.Э.Лапина Умение задавать вопросы, Внутренний тренинг имени А.Э.Лапина Базовый парадокс, Внутренний тренинг имени А.Э.Лапина Телесные паттерны, Говорить то, что думаешь 1. Поток, пусть бессмысленный, Внутренний тренинг имени А.Э.Лапина Рефрейминг вопроса, Внутренний тренинг имени А.Э.Лапина Работа с ограничивающими убеждениями, Внутренний тренинг имени А.Э.Лапина Говорить то, что думаешь, Базовый парадокс Самое святое (просветление), Внутренний тренинг имени А.Э.Лапина Сторителлинг