WARNING:
JavaScript is turned OFF. None of the links on this concept map will
work until it is reactivated.
If you need help turning JavaScript On, click here.
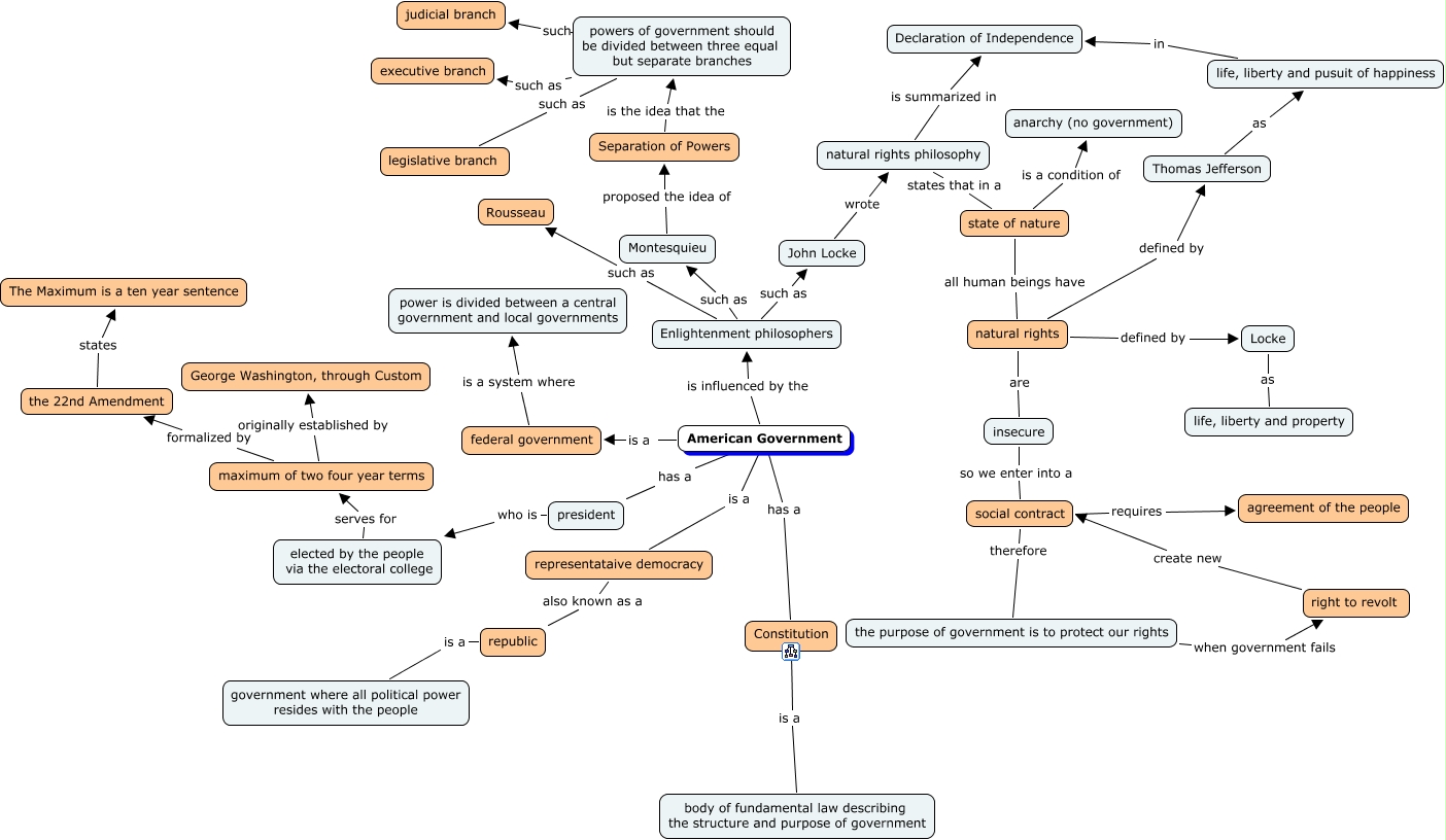
This Concept Map, created with IHMC CmapTools, has information related to: American Government, Enlightenment philosophers such as Montesquieu, powers of government should be divided between three equal but separate branches such as legislative branch, republic is a government where all political power resides with the people, John Locke wrote natural rights philosophy, American Government is influenced by the Enlightenment philosophers, elected by the people via the electoral college serves for maximum of two four year terms, powers of government should be divided between three equal but separate branches such as judicial branch, social contract requires agreement of the people, federal government is a system where power is divided between a central government and local governments, social contract therefore the purpose of government is to protect our rights, the purpose of government is to protect our rights when government fails right to revolt, Montesquieu proposed the idea of Separation of Powers, Constitution is a body of fundamental law describing the structure and purpose of government, president who is elected by the people via the electoral college, state of nature all human beings have natural rights, right to revolt create new social contract, natural rights are insecure, insecure so we enter into a social contract, natural rights defined by Thomas Jefferson, the 22nd Amendment states The Maximum is a ten year sentence