WARNING:
JavaScript is turned OFF. None of the links on this concept map will
work until it is reactivated.
If you need help turning JavaScript On, click here.
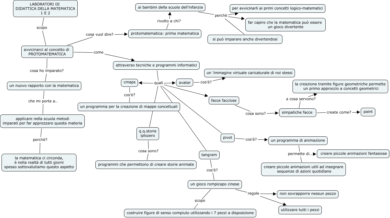
Questa Cmap, creata con IHMC CmapTools, contiene informazioni relative a: LABORATORI, simpatiche facce create come? paint, attraverso tecniche e programmi informatici quali q.q.storie iplozero, LABORATORI DI DIDATTICA DELLA MATEMATICA 1 E 2 scopo avvicinarci al concetto di PROTOMATEMATICA, pivot cos'è? un programma di animazione, cmaps cos'è? un programma per la creazione di mappe concettuali, avvicinarci al concetto di PROTOMATEMATICA cosa ho imparato? un nuovo rapporto con la matematica, simpatiche facce a cosa servono? la creazione tramite figure geometriche permette un primo approccio a concetti geometrici, avatar cos'è? un 'immagine virtuale caricaturale di noi stessi, attraverso tecniche e programmi informatici quali cmaps, un gioco rompicapo cinese scopo costruire figure di senso compiuto utilizzando i 7 pezzi a disposizione, un nuovo rapporto con la matematica che mi porta a.. applicare nella scuola metodi imparati per far apprezzare questa materia, attraverso tecniche e programmi informatici quali pivot, facce facciose cosa sono? simpatiche facce, un gioco rompicapo cinese regole utilizzare tutti i pezzi, un gioco rompicapo cinese regole non sovrapporre nessun pezzo, avvicinarci al concetto di PROTOMATEMATICA cosa vuol dire? protomatematica: prima matematica, q.q.storie iplozero cosa sono? programmi che permettono di creare storie animate, ai bambini della scuola dell'infanzia perchè per avvicinarli ai primi concetti logico-matematici, attraverso tecniche e programmi informatici quali avatar, attraverso tecniche e programmi informatici quali facce facciose