WARNING:
JavaScript is turned OFF. None of the links on this concept map will
work until it is reactivated.
If you need help turning JavaScript On, click here.
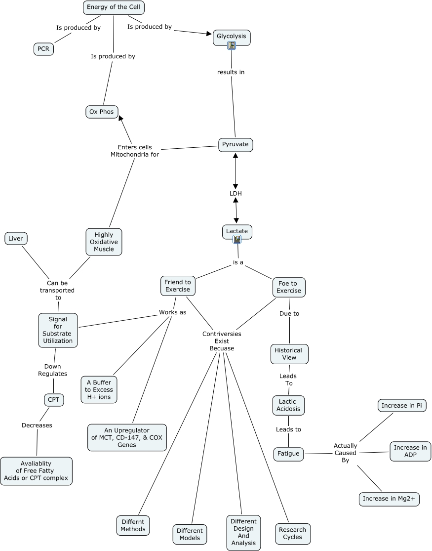
This Concept Map, created with IHMC CmapTools, has information related to: Topic 2 Group D, Foe to Exercise Due to Historical View, Friend to Exercise Contriversies Exist Becuase Foe to Exercise, Energy of the Cell Is produced by Ox Phos, CPT Decreases Avaliablity of Free Fatty Acids or CPT complex, Friend to Exercise Contriversies Exist Becuase Research Cycles, Lactic Acidosis Leads to Fatigue, Friend to Exercise Contriversies Exist Becuase Differnt Methods, Friend to Exercise Contriversies Exist Becuase Different Models, Lactate is a Friend to Exercise, Pyruvate LDH Lactate, Signal for Substrate Utilization Can be transported to Highly Oxidative Muscle, Friend to Exercise Contriversies Exist Becuase Different Design And Analysis, Lactate is a Foe to Exercise, Signal for Substrate Utilization Can be transported to Liver, Friend to Exercise Works as Signal for Substrate Utilization, Glycolysis results in Pyruvate, Historical View Leads To Lactic Acidosis, Fatigue Actually Caused By Increase in ADP, Energy of the Cell Is produced by PCR, Energy of the Cell Is produced by Glycolysis