WARNING:
JavaScript is turned OFF. None of the links on this concept map will
work until it is reactivated.
If you need help turning JavaScript On, click here.
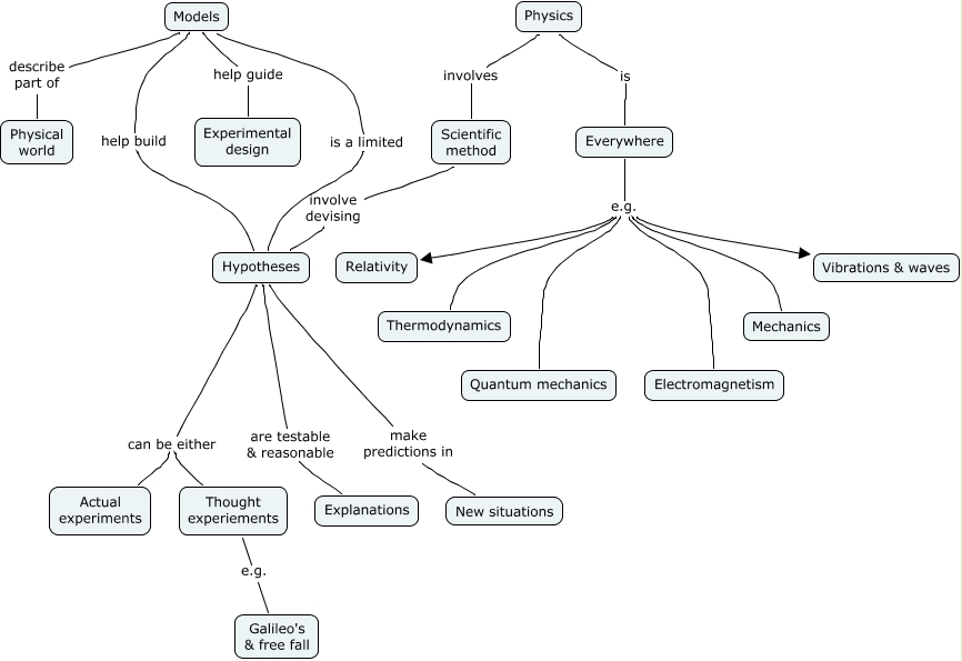
This Concept Map, created with IHMC CmapTools, has information related to: Holt - chapter 1-1-2, Everywhere e.g. Relativity, Everywhere e.g. Mechanics, Hypotheses are testable & reasonable Explanations, Models help build Hypotheses, Everywhere e.g. Vibrations & waves, Everywhere e.g. Thermodynamics, Models help guide Experimental design, Everywhere e.g. Electromagnetism, Physics is Everywhere, Scientific method involve devising Hypotheses, Hypotheses can be either Thought experiements, Models is a limited Hypotheses, Thought experiements e.g. Galileo's & free fall, Hypotheses make predictions in New situations, Hypotheses can be either Actual experiments, Physics involves Scientific method, Everywhere e.g. Quantum mechanics, Models describe part of Physical world