WARNING:
JavaScript is turned OFF. None of the links on this concept map will
work until it is reactivated.
If you need help turning JavaScript On, click here.
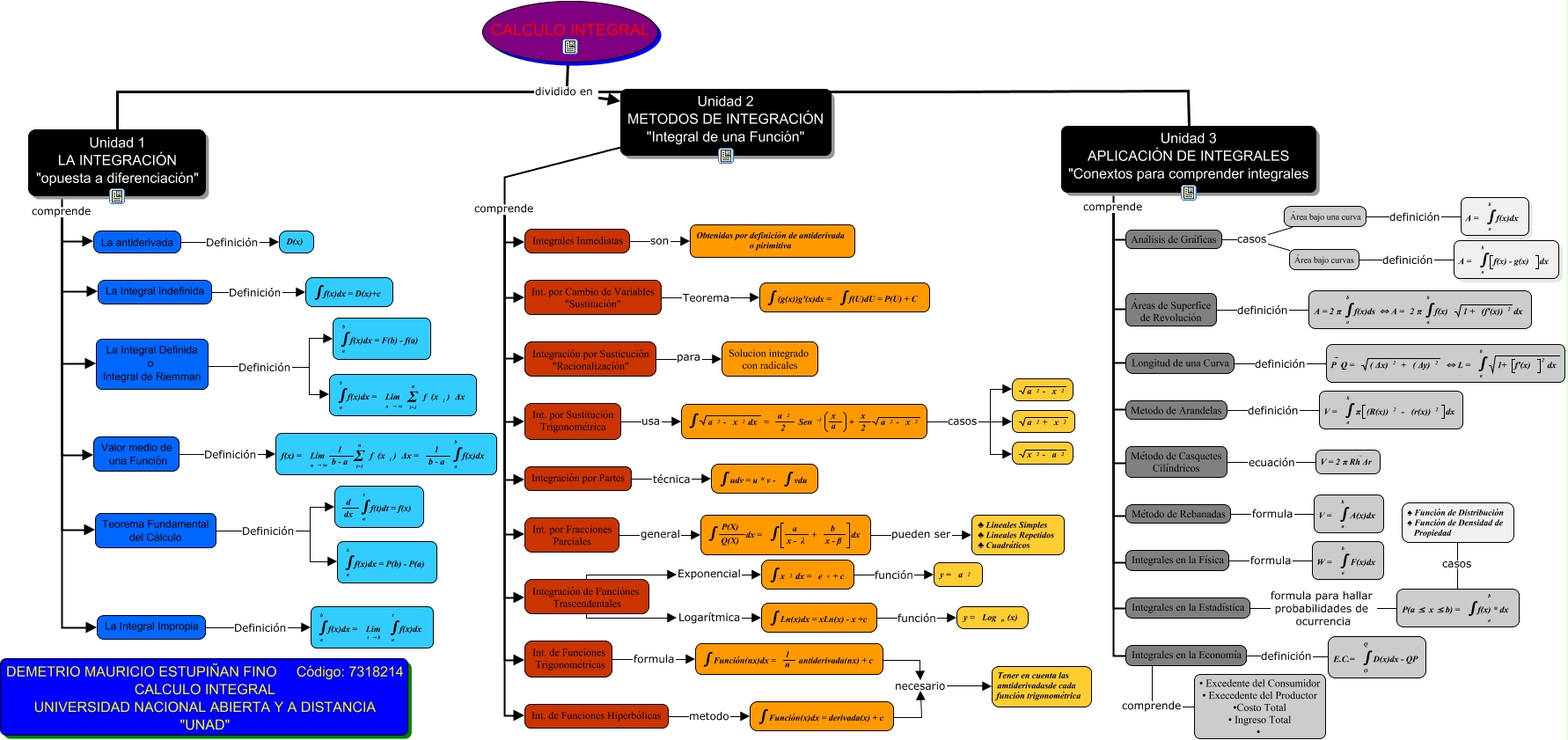
Esse mapa conceitual, produzido no IHMC CmapTools, tem a informação relacionada a: Calculo Integral, Integrales en la Economía comprende • Excedente del Consumidor • Execedente del Productor •Costo Total • Ingreso Total •, Unidad 1 LA INTEGRACIÓN "opuesta a diferenciación" comprende La antiderivada, Integrales en la Economía definición <math xmlns="http://www.w3.org/1998/Math/MathML"> <mrow> <mtext> E.C.= </mtext> <munderover> <int/> <mtext> O </mtext> <mtext> Q </mtext> </munderover> <mtext> D(x)dx - QP </mtext> </mrow> </math>, <math xmlns="http://www.w3.org/1998/Math/MathML"> <mrow> <int/> <mtext> Ln(x)dx = xLn(x) - x +c </mtext> </mrow> </math> función <math xmlns="http://www.w3.org/1998/Math/MathML"> <mrow> <mtext> y = </mtext> <mmultiscripts> <mtext> Log </mtext> <mtext> n </mtext> <none/> </mmultiscripts> <mtext> (x) </mtext> </mrow> </math>, Integrales en la Estadística formula para hallar probabilidades de ocurrencia <math xmlns="http://www.w3.org/1998/Math/MathML"> <mrow> <mtext> P(a≤ x≤ b) = </mtext> <munderover> <mrow> <int/> <mtext> f(x) * dx </mtext> </mrow> <mtext> a </mtext> <mtext> b </mtext> </munderover> </mrow> </math>, <math xmlns="http://www.w3.org/1998/Math/MathML"> <mrow> <int/> <mtext> Función(nx)dx = </mtext> <mfrac> <mtext> 1 </mtext> <mtext> n </mtext> </mfrac> <mtext> antiderivada(nx) + c </mtext> </mrow> </math> necesario Tener en cuenta las amtiderivadasde cada función trigonométrica, Int. por Cambio de Variables "Sustitución" Teorema <math xmlns="http://www.w3.org/1998/Math/MathML"> <mrow> <int/> <mtext> (g(x))g'(x)dx = </mtext> <int/> <mtext> f(U)dU = P(U) + C </mtext> </mrow> </math>, La antiderivada Definición D(x), Unidad 1 LA INTEGRACIÓN "opuesta a diferenciación" comprende Valor medio de una Función, <math xmlns="http://www.w3.org/1998/Math/MathML"> <mrow> <int/> <mfrac> <mtext> P(X) </mtext> <mtext> Q(X) </mtext> </mfrac> <mtext> dx = </mtext> <int/> <mfenced open="[" close="]"> <mfrac> <mtext> a </mtext> <mtext> x - λ </mtext> </mfrac> <mtext> + </mtext> <mfrac> <mtext> b </mtext> <mtext> x -β </mtext> </mfrac> </mfenced> <mtext> dx </mtext> </mrow> </math> pueden ser ♣ Lineales Simples ♣ Lineales Repetidos ♣ Cuadráticos, Integración de Funciónes Trascendentales Logarítmica <math xmlns="http://www.w3.org/1998/Math/MathML"> <mrow> <int/> <mtext> Ln(x)dx = xLn(x) - x +c </mtext> </mrow> </math>, Unidad 3 APLICACIÓN DE INTEGRALES "Conextos para comprender integrales comprende Integrales en la Economía, Int. de Funciones Hiperbólicas metodo <math xmlns="http://www.w3.org/1998/Math/MathML"> <mrow> <int/> <mtext> Función(x)dx = derivada(x) + c </mtext> </mrow> </math>, Unidad 1 LA INTEGRACIÓN "opuesta a diferenciación" comprende Teorema Fundamental del Cálculo, Valor medio de una Función Definición <math xmlns="http://www.w3.org/1998/Math/MathML"> <mrow> <mtext> f(x) = </mtext> <munderover> <mtext> Lim </mtext> <mtext> n → ∞ </mtext> <none/> </munderover> <mfrac> <mtext> 1 </mtext> <mtext> b - a </mtext> </mfrac> <munderover> <sum/> <mtext> i=1 </mtext> <mtext> n </mtext> </munderover> <mtext> f </mtext> <mmultiscripts> <mtext> (x </mtext> <mtext> i </mtext> <none/> </mmultiscripts> <mtext> ) Δx = </mtext> <mfrac> <mtext> 1 </mtext> <mtext> b - a </mtext> </mfrac> <munderover> <int/> <mtext> a </mtext> <mtext> b </mtext> </munderover> <mtext> f(x)dx </mtext> </mrow> </math>, <math xmlns="http://www.w3.org/1998/Math/MathML"> <mrow> <int/> <msqrt> <mrow> <mmultiscripts> <mtext> a </mtext> <none/> <mtext> 2 </mtext> </mmultiscripts> <mtext> - </mtext> <mmultiscripts> <mtext> x </mtext> <none/> <mtext> 2 </mtext> </mmultiscripts> <mtext> dx </mtext> </mrow> </msqrt> <mtext> = </mtext> <mfrac> <mmultiscripts> <mtext> a </mtext> <none/> <mtext> 2 </mtext> </mmultiscripts> <mtext> 2 </mtext> </mfrac> <mtext> </mtext> <mmultiscripts> <mtext> Sen </mtext> <none/> <mtext> -1 </mtext> </mmultiscripts> <mfenced open="(" close=")"> <mfrac> <mtext> x </mtext> <mtext> a </mtext> </mfrac> </mfenced> <mtext> + </mtext> <mfrac> <mtext> x </mtext> <mtext> 2 </mtext> </mfrac> <msqrt> <mrow> <mmultiscripts> <mtext> a </mtext> <none/> <mtext> 2 </mtext> </mmultiscripts> <mtext> - </mtext> <mmultiscripts> <mtext> x </mtext> <none/> <mtext> 2 </mtext> </mmultiscripts> </mrow> </msqrt> </mrow> </math> casos <math xmlns="http://www.w3.org/1998/Math/MathML"> <mrow> <msqrt> <mrow> <mmultiscripts> <mtext> a </mtext> <none/> <mtext> 2 </mtext> </mmultiscripts> <mtext> + </mtext> <mmultiscripts> <mtext> x </mtext> <none/> <mtext> 2 </mtext> </mmultiscripts> </mrow> </msqrt> </mrow> </math>, CALCULO INTEGRAL dividido en Unidad 2 METODOS DE INTEGRACIÓN "Integral de una Función", Unidad 3 APLICACIÓN DE INTEGRALES "Conextos para comprender integrales comprende Longitud de una Curva, Unidad 2 METODOS DE INTEGRACIÓN "Integral de una Función" comprende Integración por Susticución "Racionalización", <math xmlns="http://www.w3.org/1998/Math/MathML"> <mrow> <mtext> La Integral Definida
o 
Integral de Riemman </mtext> </mrow> </math> Definición <math xmlns="http://www.w3.org/1998/Math/MathML"> <mrow> <munderover> <int/> <mtext> a </mtext> <mtext> b </mtext> </munderover> <mtext> f(x)dx = </mtext> <munderover> <mtext> Lim </mtext> <mtext> n → ∞ </mtext> <none/> </munderover> <mtext> </mtext> <munderover> <sum/> <mtext> i=1 </mtext> <mtext> n </mtext> </munderover> <mtext> f </mtext> <mmultiscripts> <mtext> (x </mtext> <mtext> i </mtext> <none/> </mmultiscripts> <mtext> ) Δx </mtext> </mrow> </math>