WARNING:
JavaScript is turned OFF. None of the links on this concept map will
work until it is reactivated.
If you need help turning JavaScript On, click here.
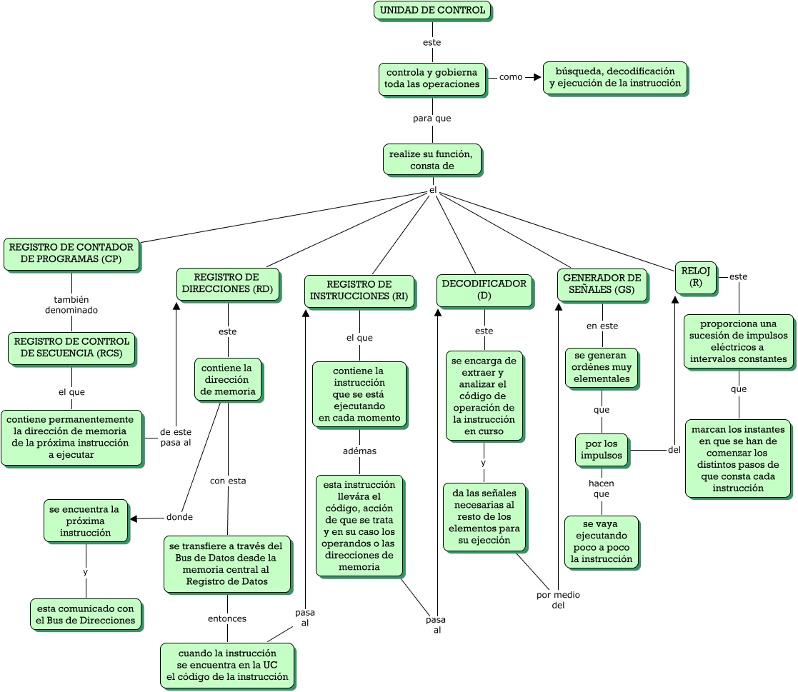
Este Cmap, tiene información relacionada con: Unidad de Control 2, contiene la instrucción que se está ejecutando en cada momento adémas esta instrucción llevára el código, acción de que se trata y en su caso los operandos o las direcciones de memoria, se encarga de extraer y analizar el código de operación de la instrucción en curso y da las señales necesarias al resto de los elementos para su ejección, proporciona una sucesión de impulsos eléctricos a intervalos constantes que marcan los instantes en que se han de comenzar los distintos pasos de que consta cada instrucción, UNIDAD DE CONTROL este controla y gobierna toda las operaciones, realize su función, consta de el REGISTRO DE DIRECCIONES (RD), esta instrucción llevára el código, acción de que se trata y en su caso los operandos o las direcciones de memoria pasa al DECODIFICADOR (D), controla y gobierna toda las operaciones para que realize su función, consta de, RELOJ (R) este proporciona una sucesión de impulsos eléctricos a intervalos constantes, realize su función, consta de el DECODIFICADOR (D), se generan ordénes muy elementales que por los impulsos, se encuentra la próxima instrucción y esta comunicado con el Bus de Direcciones, realize su función, consta de el REGISTRO DE CONTADOR DE PROGRAMAS (CP), cuando la instrucción se encuentra en la UC el código de la instrucción pasa al REGISTRO DE INSTRUCCIONES (RI), por los impulsos del RELOJ (R), DECODIFICADOR (D) este se encarga de extraer y analizar el código de operación de la instrucción en curso, REGISTRO DE CONTADOR DE PROGRAMAS (CP) también denominado REGISTRO DE CONTROL DE SECUENCIA (RCS), se transfiere a través del Bus de Datos desde la memoria central al Registro de Datos entonces cuando la instrucción se encuentra en la UC el código de la instrucción, da las señales necesarias al resto de los elementos para su ejección por medio del GENERADOR DE SEÑALES (GS), realize su función, consta de el REGISTRO DE INSTRUCCIONES (RI), GENERADOR DE SEÑALES (GS) en este se generan ordénes muy elementales