WARNING:
JavaScript is turned OFF. None of the links on this concept map will
work until it is reactivated.
If you need help turning JavaScript On, click here.
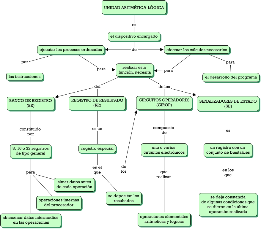
Este Cmap, tiene información relacionada con: Unidad Aritmética-Lógica 3, realizar esta función, necesita de los CIRCUITOS OPERADORES (CIROP), SEÑALIZADORES DE ESTADO (SE) es un registro con un conjunto de biestables, el dispositivo encargado de ejecutar los procesos ordenados, uno o varios circuitos electrónicos que realizan operaciones elementales aritmeticas y logicas, 8, 16 o 32 registros de tipo general para operaciones internas del procesador, REGISTRO DE RESULTADO (RR) es un registro especial, CIRCUITOS OPERADORES (CIROP) compuesto de uno o varios circuitos electrónicos, realizar esta función, necesita de los SEÑALIZADORES DE ESTADO (SE), realizar esta función, necesita del BANCO DE REGISTRO (BR), ejecutar los procesos ordenados para realizar esta función, necesita, realizar esta función, necesita del REGISTRO DE RESULTADO (RR), UNIDAD ARITMÉTICA-LÓGICA es el dispositivo encargado, efectuar los cálculos necesarios para realizar esta función, necesita, un registro con un conjunto de biestables en los que se deja constancia de algunas condiciones que se dieron en la última operación realizada, el dispositivo encargado de efectuar los cálculos necesarios, 8, 16 o 32 registros de tipo general para almacenar datos intermedios en las operaciones, se depositan los resultados de los CIRCUITOS OPERADORES (CIROP), registro especial en el que se depositan los resultados, 8, 16 o 32 registros de tipo general para situar datos antes de cada operación, ejecutar los procesos ordenados por las instrucciones