WARNING:
JavaScript is turned OFF. None of the links on this concept map will
work until it is reactivated.
If you need help turning JavaScript On, click here.
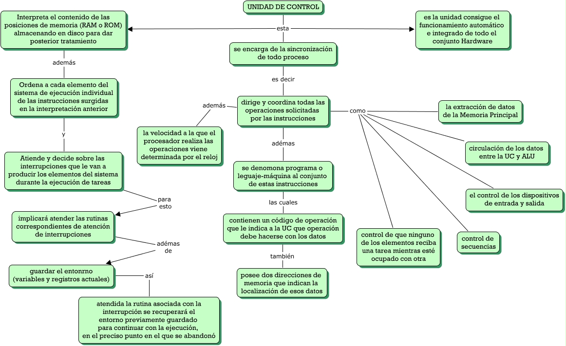
Este Cmap, tiene información relacionada con: Unidad de Control 1, Interpreta el contenido de las posiciones de memoria (RAM o ROM) almacenando en disco para dar posterior tratamiento además Ordena a cada elemento del sistema de ejecución individual de las instrucciones surgidas en la interpretación anterior, se denomona programa o leguaje-máquina al conjunto de estas instrucciones las cuales contienen un código de operación que le indica a la UC que operación debe hacerse con los datos, contienen un código de operación que le indica a la UC que operación debe hacerse con los datos también posee dos direcciones de memoria que indican la localización de esos datos, Atiende y decide sobre las interrupciones que le van a producir los elementos del sistema durante la ejecución de tareas para esto implicará atender las rutinas correspondientes de atención de interrupciones, UNIDAD DE CONTROL esta Interpreta el contenido de las posiciones de memoria (RAM o ROM) almacenando en disco para dar posterior tratamiento, dirige y coordina todas las operaciones solicitadas por las instrucciones adémas se denomona programa o leguaje-máquina al conjunto de estas instrucciones, guardar el entonrno (variables y registros actuales) así atendida la rutina asociada con la interrupción se recuperará el entorno previamente guardado para continuar con la ejecución, en el preciso punto en el que se abandonó, dirige y coordina todas las operaciones solicitadas por las instrucciones como el control de los dispositivos de entrada y salida, dirige y coordina todas las operaciones solicitadas por las instrucciones como la extracción de datos de la Memoria Principal, dirige y coordina todas las operaciones solicitadas por las instrucciones como control de secuencias, dirige y coordina todas las operaciones solicitadas por las instrucciones además la velocidad a la que el procesador realiza las operaciones viene determinada por el reloj, dirige y coordina todas las operaciones solicitadas por las instrucciones como circulación de los datos entre la UC y ALU, dirige y coordina todas las operaciones solicitadas por las instrucciones como control de que ninguno de los elementos reciba una tarea mientras esté ocupado con otra, UNIDAD DE CONTROL esta es la unidad consigue el funcionamiento automático e integrado de todo el conjunto Hardware, UNIDAD DE CONTROL esta se encarga de la sincronización de todo proceso, Ordena a cada elemento del sistema de ejecución individual de las instrucciones surgidas en la interpretación anterior y Atiende y decide sobre las interrupciones que le van a producir los elementos del sistema durante la ejecución de tareas, se encarga de la sincronización de todo proceso es decir dirige y coordina todas las operaciones solicitadas por las instrucciones, implicará atender las rutinas correspondientes de atención de interrupciones adémas de guardar el entonrno (variables y registros actuales)